ChatGPT / AI新闻聚合
16:28 · 2024年9月14日 · 周六
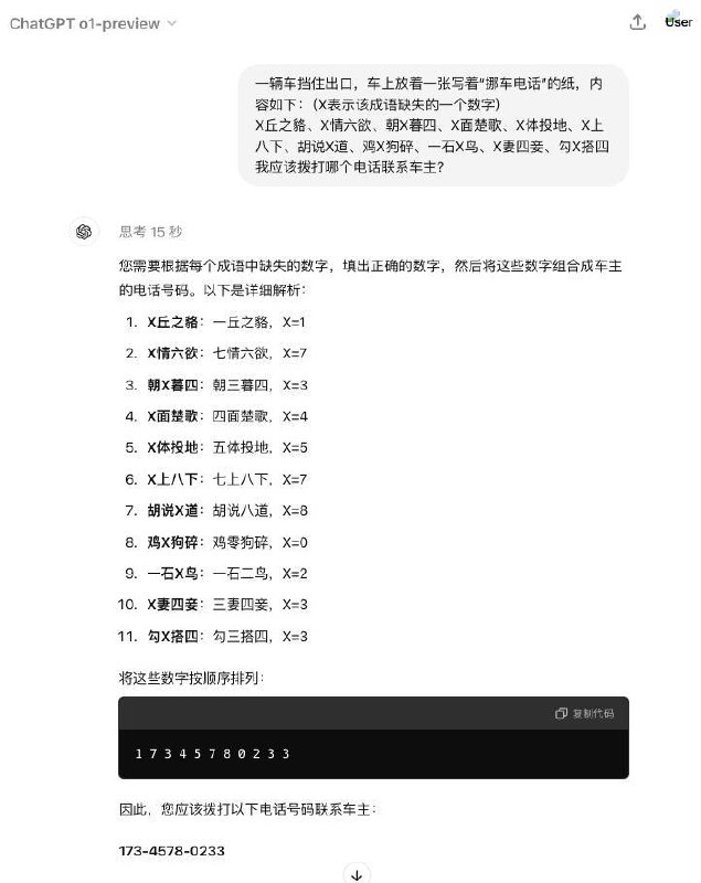
o1语文也进步了, 搞定了gpt-4搞不定的问题
Home
Tags
免费GPT聊天
Best AI API中转2.8折起
Best AI 服务状态
电报频道
Powered by
BroadcastChannel
&
Sepia
Copyright © 2025 BESTAI. All rights reserved.
BEST AI API中转 - OpenAI DeepSeek Claude Gemini Grok MidJourney API 2.8折起
[email protected]