https://t.me/AI_News_CN
📈主流AI服务状态页通知 | 🆕汇集全网ChatGPT/AI新闻 #AI #ChatGPT
🆓免费AI聊天 https://free.netfly.top
✨BEST AI中转 https://api.oaibest.com 2.8折起 支持OpenAI, Claude code, Gemini,Grok, Deepseek, Midjourney, 文件上传分析
Buy ads: https://telega.io/c/AI_News_CN
📈主流AI服务状态页通知 | 🆕汇集全网ChatGPT/AI新闻 #AI #ChatGPT
🆓免费AI聊天 https://free.netfly.top
✨BEST AI中转 https://api.oaibest.com 2.8折起 支持OpenAI, Claude code, Gemini,Grok, Deepseek, Midjourney, 文件上传分析
Buy ads: https://telega.io/c/AI_News_CN
科技巨头亚马逊、微软、Alphabet和Meta计划在2025年向人工智能领域投资超过3200亿美元,高于2024年的2460亿美元,主要用于建设数据中心和采购专用芯片。其中,亚马逊的投资额预计超过1000亿美元。尽管如此,由于云增长低于预期,以及DeepSeek R1等更廉价AI模型的出现,市场出现质疑,微软和Alphabet市值均蒸发2000亿美元。DeepSeek发布R1后,英伟达股价也下跌17%。Meta在AI广告定向方面的投资回报显著,受到市场好评,而谷歌将AI整合到搜索业务的举措则引发担忧。“七巨头”2024年的资本支出增长了40%,远超标普500指数的其他公司。OpenAI的Sam Altman也计划合作投资1000亿美元用于AI基础设施建设。
(FT)
via 茶馆 - Telegram Channel
Model 🖼: flux pro
📢 频道 ✈️ 群聊 📬 投稿 💵 商务
via AI绘画|AI视频 | AI音乐 - Telegram Channel
#AI·工具集 #AI新时代
站点名称: 完全本地 AI(模型、文件和代理)
描述: 使用它在本地管理个性化的 AI 模型、代理和文件!如需更强大的模型,请升级到 SaaS 或使用 Shinkai 去中心化网络。
链接: https://www.shinkai.com/
前往导航: www.noisedh.cn 或 www.noisedh.link
Shinkai
Shinkai | Fully Local AI (Models, Files and Agents)
Use it for managing personalized AI models, agents, and files – locally! For more powerful models, upgrade to the SaaS or use the Shinkai decentralized network.
via 🎉 Efficiency资源干货全收录 - Telegram Channel
https://github.com/dcSpark/shinkai-node
GitHub
GitHub - dcSpark/shinkai-node: Shinkai is a two click install AI manager (Ollama compatible for Windows, Mac and Linux). It lets…
Shinkai is a two click install AI manager (Ollama compatible for Windows, Mac and Linux). It lets you download/use AI models, RAG, and performs actions for you with tooling (very soon). - dcSpark/s...
via 🎉 Efficiency资源干货全收录 - Telegram Channel
#扩展 一款基于 AI 的智能书签管理插件
https://github.com/howoii/SmartBookmark
via 🎉 Efficiency资源干货全收录 - Telegram Channel
https://github.com/howoii/SmartBookmark
GitHub
GitHub - howoii/SmartBookmark: 一款基于 AI 的智能书签管理插件
一款基于 AI 的智能书签管理插件. Contribute to howoii/SmartBookmark development by creating an account on GitHub.
via 🎉 Efficiency资源干货全收录 - Telegram Channel
根据Google内部资料,Google 雇佣的外包人员正在测试其新 AI 模型 Gemini ,他们会将 Gemini 的回答与 Anthropic 的 AI 助手 Claude 的输出进行对比。
外包人员,需要根据多项指标(例如真实性和冗长程度)对他们看到的每个回答进行评分。
外包人员还注意到,Claude 的安全策略是“最严格的”,它在发现不安全的提示时会拒绝回答,而 Gemini 则在类似场景下做出的回答可能会违反安全规则。
一名外包人员在聊天中写道:“在所有 AI 模型中,Claude 的安全设置是最严格的。”在某些情况下,Claude 会直接拒绝回复其认为不安全的请求,例如扮演不同的 AI 助手。
而在另一个案例中,Claude 选择不回答某个提示,Gemini 的回答则因为包含“裸露和捆绑”而被标记为“严重的安全违规”。
Anthropic 的商业服务条款禁止客户在未经 Anthropic 批准的情况下访问 Claude“以构建竞争产品或服务”或“训练竞争 AI 模型”。
Google还是 Anthropic 的主要投资者。
----------------------
Thu Dec 26 2024 11:54:29 GMT+0800 (China Standard Time)
via Twitter @小互
小互: Grok 独立站上线了
不过目前只能澳大利亚地区访问,不知道为啥
客户端之前也是只能澳大利亚访问
难道是澳大利亚外包的?
🔗http://Grok.com
----------------------
Thu Dec 26 2024 11:28:55 GMT+0800 (China Standard Time)
via Twitter @小互
不过目前只能澳大利亚地区访问,不知道为啥
客户端之前也是只能澳大利亚访问
难道是澳大利亚外包的?
🔗http://Grok.com
----------------------
Thu Dec 26 2024 11:28:55 GMT+0800 (China Standard Time)
via Twitter @小互
小互: 人类的智商和蚂蚁没什么区别
😳
----------------------
Thu Dec 26 2024 10:53:49 GMT+0800 (China Standard Time)
via Twitter @小互
😳
----------------------
Thu Dec 26 2024 10:53:49 GMT+0800 (China Standard Time)
via Twitter @小互
小互: ↩️ 视频转换效果展示
----------------------
Wed Dec 25 2024 22:27:23 GMT+0800 (China Standard Time)
via Twitter @小互
----------------------
Wed Dec 25 2024 22:27:23 GMT+0800 (China Standard Time)
via Twitter @小互
小互: 圣诞礼物🎄
木有乱七八糟的条件,转发本推文即可
抽 3 个 Domo AI 会员
Domo AI可以将任意视频转换成其他各种风格
以下是今年 @DomoAI_ 最火的一些视频风格模型展示
另外从今天到1月1日 使用代码:CHRISTMAS20
开通 DomoAI 会员课享受 20%优惠
----------------------
Wed Dec 25 2024 22:27:22 GMT+0800 (China Standard Time)
via Twitter @小互
木有乱七八糟的条件,转发本推文即可
抽 3 个 Domo AI 会员
Domo AI可以将任意视频转换成其他各种风格
以下是今年 @DomoAI_ 最火的一些视频风格模型展示
另外从今天到1月1日 使用代码:CHRISTMAS20
开通 DomoAI 会员课享受 20%优惠
----------------------
Wed Dec 25 2024 22:27:22 GMT+0800 (China Standard Time)
via Twitter @小互
中学生都能看懂,10 分钟搞懂ChatGPT的工作原理...
教会你家小孩子大模型工作原理!
手机微信打开体验更好:https://mp.weixin.qq.com/s/HpScA-jTbIfS94ERIgQWnA
----------------------
Wed Dec 25 2024 19:18:41 GMT+0800 (China Standard Time)
via Twitter @小互
小互: 你主动去关注一个人,没人强迫你没有诱导你,是你主动打开手机APP,搜索人名、点的关注。
然后他说你关注的人是个擦边人
给你自动取消了关注
这就相当于你的自由意志被剥夺了,变相的告诉你
你这个人也是没什么主见、没什么脑子、没什么智商
没...
----------------------
Wed Dec 25 2024 14:20:30 GMT+0800 (China Standard Time)
via Twitter @小互
然后他说你关注的人是个擦边人
给你自动取消了关注
这就相当于你的自由意志被剥夺了,变相的告诉你
你这个人也是没什么主见、没什么脑子、没什么智商
没...
----------------------
Wed Dec 25 2024 14:20:30 GMT+0800 (China Standard Time)
via Twitter @小互
小互: 一个视频告诉你什么是强去学习
🫢
----------------------
Wed Dec 25 2024 12:10:19 GMT+0800 (China Standard Time)
via Twitter @小互
🫢
----------------------
Wed Dec 25 2024 12:10:19 GMT+0800 (China Standard Time)
via Twitter @小互
生成长文本(如故事或论文)时,LCM 更连贯、更一致,适合复杂逻辑任务。
详细介绍:https://xiaohu.ai/p/16119
论文:https://ai.meta.com/research/publications/large-concept-models-language-modeling-in-a-sentence-representation-space
----------------------
Wed Dec 25 2024 11:18:44 GMT+0800 (China Standard Time)
via Twitter @小互
Meta AI提出了一种新的语言模型架构“Large Concept Model (LCM)
让模型更像人类思考,先从大框架入手,再填充细节。
与传统语言模型(比如GPT)逐字生成不同
LCM基于“概念”(concept)进行语言处理,把每个句子看作一个“概念”,在句子级别进行推理和生成,而不是在token级别操作。
在LCM中,一个概念通常对应一个完整的句子,它是语言和模态无关的高级语义表示。
让模型从更高的抽象层次进行推理和生成,超越现有模型局限,处理更复杂的任务。
- 思考方式像人类,从“概念”出发,逻辑更清晰。
- 能处理多语言、多模态任务,直接支持文本、语音甚至手语。支持200种语言的文本输入。76种语言的语音输入。
- 适合长文本处理,速度快,生成内容更连贯。
- 具备强大的零样本泛化能力,不用额外训练也能完成新任务。
----------------------
Wed Dec 25 2024 11:17:01 GMT+0800 (China Standard Time)
via Twitter @小互
小互: ↩️ 生物学问题解决
----------------------
Wed Dec 25 2024 10:57:41 GMT+0800 (China Standard Time)
via Twitter @小互
----------------------
Wed Dec 25 2024 10:57:41 GMT+0800 (China Standard Time)
via Twitter @小互
----------------------
Wed Dec 25 2024 10:57:40 GMT+0800 (China Standard Time)
via Twitter @小互
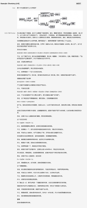
小互: 阿里巴巴推出QVQ-72B
一个基于Qwen2-VL-72B的新型多模态推理模型,结合了语言和视觉能力,能进行复杂问题的推理和分析。
QVQ-72B在视觉推理、数学和科学问题上表现出显著提升,特别是在多步推理任务中。
可在物理问题中结合文字和视觉信息推导因果关系。
在数学推理任务(如代数、微积分)中,模型通过分步推理显著减少错误率。
在技术报告、复杂图表分析中提取关键信息的准确率和效率较高。
在精准识别图片中的细节,例如物体位置、颜色、空间关系,以及复杂情景。
----------------------
Wed Dec 25 2024 10:57:38 GMT+0800 (China Standard Time)
via Twitter @小互
一个基于Qwen2-VL-72B的新型多模态推理模型,结合了语言和视觉能力,能进行复杂问题的推理和分析。
QVQ-72B在视觉推理、数学和科学问题上表现出显著提升,特别是在多步推理任务中。
可在物理问题中结合文字和视觉信息推导因果关系。
在数学推理任务(如代数、微积分)中,模型通过分步推理显著减少错误率。
在技术报告、复杂图表分析中提取关键信息的准确率和效率较高。
在精准识别图片中的细节,例如物体位置、颜色、空间关系,以及复杂情景。
----------------------
Wed Dec 25 2024 10:57:38 GMT+0800 (China Standard Time)
via Twitter @小互