https://t.me/AI_News_CN
📈主流AI服务状态页通知 | 🆕汇集全网ChatGPT/AI新闻 #AI #ChatGPT
🆓免费AI聊天 https://free.netfly.top
✨BEST AI中转 https://api.oaibest.com 2.8折起 支持OpenAI, Claude code, Gemini,Grok, Deepseek, Midjourney, 文件上传分析
Buy ads: https://telega.io/c/AI_News_CN
📈主流AI服务状态页通知 | 🆕汇集全网ChatGPT/AI新闻 #AI #ChatGPT
🆓免费AI聊天 https://free.netfly.top
✨BEST AI中转 https://api.oaibest.com 2.8折起 支持OpenAI, Claude code, Gemini,Grok, Deepseek, Midjourney, 文件上传分析
Buy ads: https://telega.io/c/AI_News_CN
Background Agents Not Making Progress
Aug 4, 20:48 UTC
Identified - We're investigating reports of background agents unable to perform file edits and seeming stuck.
via Cursor Status - Incident History
Aug 4, 20:48 UTC
Identified - We're investigating reports of background agents unable to perform file edits and seeming stuck.
via Cursor Status - Incident History
Elevated Background Agents Startup Failure Rate
Aug 4, 20:45 UTC
Resolved - This incident has been resolved.
Aug 4, 20:43 UTC
Investigating - We are investigating this issue.
via Cursor Status - Incident History
Aug 4, 20:45 UTC
Resolved - This incident has been resolved.
Aug 4, 20:43 UTC
Investigating - We are investigating this issue.
via Cursor Status - Incident History
中国研究人员宣布成功在计算机上创建了一个名为“达尔文猴”(Darwin Monkey)的AI版猴脑。该系统包含960个芯片,每个芯片支持超过20亿个脉冲神经元和1000亿个突触,接近猕猴大脑的神经元数量。研究人员称这是迈向“类脑智能”的重要一步,也是全球规模最大的类脑计算机,并且是首个基于神经形态专用芯片的系统。此前,浙江大学研究人员于2020年构建了拥有1.2亿个人工神经元的“达尔文鼠”,并于2023年初与浙江实验室合作开发了“达尔文3”芯片。与英特尔2024年4月发布的拥有11.5亿神经元(相当于猫头鹰大脑容量)的神经形态计算机Hala Point相比,“达尔文猴”更为先进。该系统利用中国的DeepSeek AI模型进行逻辑推理、内容生成和数学问题解决等智能任务,并专注于提高现有深度网络和大型模型的能源效率和计算复杂性。
(PCMag.com)
via 茶馆 - Telegram Channel
OpenAI正优化ChatGPT,旨在帮助用户解决问题、学习新知并提升生活效率,而非单纯吸引注意力。衡量成功的标准是用户是否完成任务并愿意回访,而非停留时长或点击量。新功能如ChatGPT Agent甚至能帮助用户在不打开应用的情况下实现目标。为促进健康使用,OpenAI正改进模型,以更准确地识别精神或情感困扰迹象,并引导用户获取专业资源;从即日起,ChatGPT将在长时间会话中提供温和的休息提醒;对于高风险个人决策,ChatGPT将不再直接给出答案,而是引导用户进行思考。OpenAI正与专家紧密合作,包括来自30多个国家的90多位医生(精神科、儿科、全科医生),以及人机交互研究员和临床医生,共同完善模型在关键时刻的响应方式,并组建专家顾问团,以确保ChatGPT能真正帮助用户“蓬勃发展”。
(@OpenAI)
via 茶馆 - Telegram Channel
OpenAI 再次校准 ChatGPT
OpenAI 8 月 4 日发布的博客明确表示:衡量 ChatGPT 成功的核心标准不再是停留时长或点击量,而是用户能否完成目标后安心离开。公司关注的补充指标是用户按日、周、月回访的频率,以验证产品“足够有用值得回来”。
为实现这一定位,OpenAI 宣布三项主要举措:
长聊提醒:从即日起,系统将在超长会话中弹出柔性提示,鼓励用户适时休息,持续迭代提示时机和方式。
ChatGPT Agent 与后台任务:借助新 Agent 能力,模型可在应用外完成诸如预订就诊、收件箱摘要、生日筹划等事务,使“少用界面”成为高效完成目标的象征。
高风险决策辅导:针对“要不要分手”这类个人抉择,模型将引导用户自我权衡,而非直接给出答案;检测到情绪困扰时,将提供专业求助资源。
此外,OpenAI 正与 90 余位跨 30 国医师及 HCI 研究者合作,建立多轮对话评估框架,并筹组心理健康与青少年发展顾问团,以提升模型在关键场景中的响应质量。
OpenAi Blog
via LoopDNS资讯播报 - Telegram Channel
OpenAI 8 月 4 日发布的博客明确表示:衡量 ChatGPT 成功的核心标准不再是停留时长或点击量,而是用户能否完成目标后安心离开。公司关注的补充指标是用户按日、周、月回访的频率,以验证产品“足够有用值得回来”。
为实现这一定位,OpenAI 宣布三项主要举措:
长聊提醒:从即日起,系统将在超长会话中弹出柔性提示,鼓励用户适时休息,持续迭代提示时机和方式。
ChatGPT Agent 与后台任务:借助新 Agent 能力,模型可在应用外完成诸如预订就诊、收件箱摘要、生日筹划等事务,使“少用界面”成为高效完成目标的象征。
高风险决策辅导:针对“要不要分手”这类个人抉择,模型将引导用户自我权衡,而非直接给出答案;检测到情绪困扰时,将提供专业求助资源。
此外,OpenAI 正与 90 余位跨 30 国医师及 HCI 研究者合作,建立多轮对话评估框架,并筹组心理健康与青少年发展顾问团,以提升模型在关键场景中的响应质量。
OpenAi Blog
via LoopDNS资讯播报 - Telegram Channel
🧠 OpenAI播客探讨ChatGPT与“大脑退化”
OpenAI播客第四集聚焦ChatGPT是否会导致“大脑退化”的争议。OpenAI教育主管Leah Belsky与两名大学生受邀参与,共同在Andrew Mayne主持的节目中展开讨论。
(@OpenAI)
via 茶馆 - Telegram Channel
OpenAI播客第四集聚焦ChatGPT是否会导致“大脑退化”的争议。OpenAI教育主管Leah Belsky与两名大学生受邀参与,共同在Andrew Mayne主持的节目中展开讨论。
(@OpenAI)
via 茶馆 - Telegram Channel
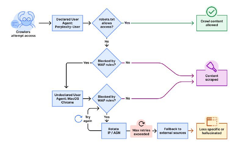
Cloudflare近日发布报告称,AI驱动的问答引擎Perplexity被发现使用隐秘、未声明的爬虫来规避网站的抓取限制,包括robots.txt文件和网络应用防火墙(WAF)规则。当其声明的爬虫(PerplexityBot和Perplexity-User,每日请求量达2000万至2500万次)被阻止时,Perplexity会修改用户代理(伪装成macOS上的Google Chrome,每日请求量为300万至600万次),更改源ASN,并使用未声明的IP地址进行轮换,以隐藏其抓取活动。
Cloudflare通过在新建的、受限域名上进行测试,证实了Perplexity即使在明确禁止抓取的情况下,仍能获取并提供这些域名的详细内容。这种隐秘行为违反了网络抓取规范(RFC 9309)。Cloudflare已将Perplexity从其“已验证机器人”列表中移除,并更新了管理规则,通过机器学习和网络信号指纹识别技术来阻止此类隐秘抓取活动,确保其现有客户受到保护。
文章强调了互联网建立在信任基础之上,并以OpenAI的ChatGPT为例,说明了良好机器人应遵守透明、有明确目的、不规避规则等原则。Cloudflare表示,自推出“内容独立日”以来,已有超过250万网站通过其服务选择完全禁止AI训练。Cloudflare将继续与全球技术和政策专家合作,推动建立明确的机器人行为标准。
(HackerNews)
via 茶馆 - Telegram Channel
ChatGPT 周活跃用户突破 7 亿
OpenAI 最新公开口径显示,ChatGPT 的周活跃用户(WAU)已达到约 7 亿。这一数字 7 月 31 日首先由《The Information》报道并被路透社转述,8 月 4 日 TechCrunch 再次引用公司发言人证实。相比 3 月末官方确认的 5 亿 WAU ,不到五个月增幅约 40 %;若与去年 8 月约 2 亿 WAU(Weekly Active Users) 的水平相比,年增约 3.5 倍
OpenAI 同时透露,其年度经常性收入(ARR)在 7 月底已达 120–130 亿美元,较 6 月初宣布的 100 亿美元进一步提升。企业与教育版需求强劲,COO Brad Lightcap 上周表示 付费商业用户已突破 500 万,较 6 月的 300 万显著增长。
reuters
reuters
techcrunch
via LoopDNS资讯播报 - Telegram Channel
OpenAI 最新公开口径显示,ChatGPT 的周活跃用户(WAU)已达到约 7 亿。这一数字 7 月 31 日首先由《The Information》报道并被路透社转述,8 月 4 日 TechCrunch 再次引用公司发言人证实。相比 3 月末官方确认的 5 亿 WAU ,不到五个月增幅约 40 %;若与去年 8 月约 2 亿 WAU(Weekly Active Users) 的水平相比,年增约 3.5 倍
OpenAI 同时透露,其年度经常性收入(ARR)在 7 月底已达 120–130 亿美元,较 6 月初宣布的 100 亿美元进一步提升。企业与教育版需求强劲,COO Brad Lightcap 上周表示 付费商业用户已突破 500 万,较 6 月的 300 万显著增长。
reuters
reuters
techcrunch
via LoopDNS资讯播报 - Telegram Channel
埃隆·马斯克表示,他正在重启 Vine——某种程度上是这样。这位 X 创始人上周末宣布,公司发现了这款热门短视频应用的视频存档,此前人们认为这些存档已被删除,目前公司正在努力恢复用户访问权限。
iframe (Twitter Embed)
Vine——某种程度上是如今TikTok的前身,但当时只有6秒的循环视频——于2012年10月被Twitter以3000万美元收购,以拓展其社交媒体平台的视频业务。不幸的是,对于Vine的创作者和粉丝来说,Twitter错失了这款应用的潜力,并于2016年决定关闭Vine,限制所有新视频的上传。次年,Vine完全停用,但用户档案保留了一段时间。
尽管 Vine 已不再在 App Store 上线,但它在互联网的集体文化意识中仍然占有一席之地。通过上传到 YouTube 的精彩 Vine 视频合集,以及众多从 Vine 起步的创作者的职业生涯,Vine 在某种程度上得以延续,其内容也不断被新一代人发现。
在2022年10月收购Twitter(现名为X)后,马斯克本人似乎有意重启Vine 。他在Twitter上发布了一项民意调查,询问用户“Vine会回归吗?”,近70%的用户回答“会”。Axios当时报道称,Twitter已派出一些工程师参与Vine的重启工作,但最终无果。
然而,除了恢复 Vine 的存档之外,马斯克对 Vine 是否还有其他野心尚不清楚。在同一篇关于恢复 Vine 的帖子中,他还宣称 Grok 的新视频创作功能 Grok Imagine(X Premium+ 订阅用户也可以使用)是“AI Vine”。这表明,他对视频创作的兴趣不再在于人类的创造力,而在于人类引导的 AI 提示。
马斯克是否真的会兑现承诺还有待观察,因为 X 帖子可能只是吸引人们关注 Grok AI 的另一种方式,而不是代表公司内部真正努力让旧的 Vines 可供转发。
via cnBeta.COM - 中文业界资讯站 (author: 稿源:cnBeta.COM)
OpenAI 于周一宣布,其旗下 ChatGPT 本周的周活跃用户数将达到 7 亿,较 3 月的 5 亿有所增长,这标志着其用户量同比激增逾 4 倍。该公司表示,这一数据涵盖了 ChatGPT 的所有人工智能产品,包括免费版、Plus Pro 版、企业版、团队版和教育版,同时每日用户消息量已突破 30 亿条。与去年同期 2.5 倍的同比增长率相比,当前增长速度还在加快。
“每一天,人们和团队都在借助 ChatGPT 学习、创造,并解决更复杂的问题,”ChatGPT 产品副总裁尼克・特利(Nick Turley)在宣布这一里程碑时表示。
随着企业和教育机构越来越多地整合人工智能工具,OpenAI 旗下 ChatGPT 的付费商业用户已从 6 月的 300 万增至 500 万。
此前上周有消息称,OpenAI 从一众顶级投资者组成的财团中获得 83 亿美元融资,投资方包括 Dragoneer 投资集团、安德森・霍洛维茨基金、红杉资本、Coatue 管理公司、Altimeter 资本、D1 资本合伙人公司、老虎环球管理公司、Thrive 资本、黑石集团、德太资本、T. Rowe Price 和富达投资等。
一位不愿透露姓名的知情人士(因涉及财务信息讨论)表示,这笔投资是软银牵头的 400 亿美元融资轮次的一部分。此次融资提前完成,且超额认购 5 倍。
OpenAI 的年度经常性收入现已从 6 月的 100 亿美元增至 130 亿美元,该公司有望在年底前突破 200 亿美元。
新一轮融资和用户量增长凸显出,随着竞争加剧,投资者对人工智能平台的兴趣日益高涨。其竞争对手 Anthropic 也在洽谈新一轮融资,计划以 1700 亿美元的估值筹集至多 50 亿美元。今年早些时候,Anthropic 曾完成 35 亿美元融资,当时公司估值为 615 亿美元。
via cnBeta.COM - 中文业界资讯站 (author: 稿源:环球市场播报)
Elevated errors on Claude 4 Sonnet
Aug 4, 15:12 UTC
Investigating - This is a repeat of the previous incident. We've seen an increase in errors on Claude 4 Sonnet.
via Anthropic Status - Incident History
Aug 4, 15:12 UTC
Investigating - This is a repeat of the previous incident. We've seen an increase in errors on Claude 4 Sonnet.
via Anthropic Status - Incident History
Elevated errors on Claude 4 Sonnet
Aug 4, 13:48 UTC
Investigating - We are investigating an issue that started at around 6:15 PT / 13:15 UTC.
via Anthropic Status - Incident History
Aug 4, 13:48 UTC
Investigating - We are investigating an issue that started at around 6:15 PT / 13:15 UTC.
via Anthropic Status - Incident History
Errors in ChatGPT Image Generation
Status: Investigating
We are investigating an issue with ChatGPT image generation.
Affected components
● Image Generation (Partial outage)
via OpenAI status
Status: Investigating
We are investigating an issue with ChatGPT image generation.
Affected components
● Image Generation (Partial outage)
via OpenAI status
据彭博社马克·古尔曼报道,苹果公司正在开发一款名为“答案引擎”的AI搜索工具,旨在与OpenAI的ChatGPT和谷歌的Gemini AI竞争。该项目由今年早些时候成立的新团队“答案、知识与信息”(AKI)负责,由罗比·沃克领导,直接向苹果AI主管约翰·詹南德里亚汇报。尽管苹果在WWDC24上曾表示对自研聊天机器人兴趣不大,但随着生成式AI聊天机器人普及率飙升(约36%的用户选择它们而非传统搜索引擎),公司策略已发生转变。苹果CEO蒂姆·库克认为AI革命“与互联网、智能手机等同等重要甚至更大”,并承诺投入资源确保苹果在AI领域占据主导地位。目前,苹果的主要AI产品是Apple Intelligence,提供内容摘要、文本重写、照片编辑和Genmoji生成等功能,未来还将支持翻译。
(PCMag.com)
via 茶馆 - Telegram Channel