https://t.me/AI_News_CN
📈主流AI服务状态页通知 | 🆕汇集全网ChatGPT/AI新闻 #AI #ChatGPT
🔙备用群 https://t.me/gpt345
BEST AI中转 https://api.oaibest.com 2.8折起 支持OpenAI, Claude code, Gemini,Grok, Deepseek, Midjourney, 文件上传分析

Buy ads: https://telega.io/c/AI_News_CN
🧠 OpenAI播客探讨ChatGPT与“大脑退化”

OpenAI播客第四集聚焦ChatGPT是否会导致“大脑退化”的争议。OpenAI教育主管Leah Belsky与两名大学生受邀参与,共同在Andrew Mayne主持的节目中展开讨论。

(@OpenAI)

via 茶馆 - Telegram Channel
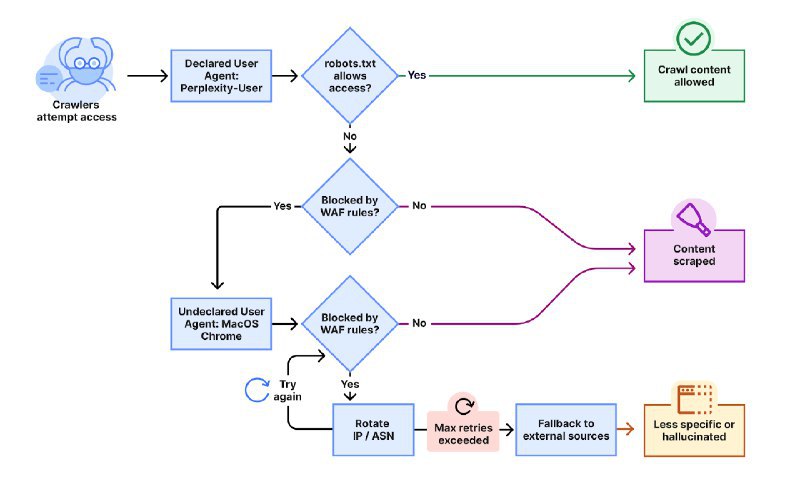
🕵️‍♀️ Perplexity被指控使用隐秘爬虫规避网站抓取指令

Cloudflare近日发布报告称,AI驱动的问答引擎Perplexity被发现使用隐秘、未声明的爬虫来规避网站的抓取限制,包括robots.txt文件和网络应用防火墙(WAF)规则。当其声明的爬虫(PerplexityBot和Perplexity-User,每日请求量达2000万至2500万次)被阻止时,Perplexity会修改用户代理(伪装成macOS上的Google Chrome,每日请求量为300万至600万次),更改源ASN,并使用未声明的IP地址进行轮换,以隐藏其抓取活动。

Cloudflare通过在新建的、受限域名上进行测试,证实了Perplexity即使在明确禁止抓取的情况下,仍能获取并提供这些域名的详细内容。这种隐秘行为违反了网络抓取规范(RFC 9309)。Cloudflare已将Perplexity从其“已验证机器人”列表中移除,并更新了管理规则,通过机器学习和网络信号指纹识别技术来阻止此类隐秘抓取活动,确保其现有客户受到保护。

文章强调了互联网建立在信任基础之上,并以OpenAI的ChatGPT为例,说明了良好机器人应遵守透明、有明确目的、不规避规则等原则。Cloudflare表示,自推出“内容独立日”以来,已有超过250万网站通过其服务选择完全禁止AI训练。Cloudflare将继续与全球技术和政策专家合作,推动建立明确的机器人行为标准。

(HackerNews)

via 茶馆 - Telegram Channel
🤖 ChatGPT周活跃用户将达7亿,同比翻四倍

据CNBC报道,ChatGPT的周活跃用户预计将达到7亿,是去年同期的四倍。

(财经快讯)

via 茶馆 - Telegram Channel
ChatGPT 周活跃用户突破 7 亿

OpenAI 最新公开口径显示,ChatGPT 的周活跃用户(WAU)已达到约 7 亿。这一数字 7 月 31 日首先由《The Information》报道并被路透社转述,8 月 4 日 TechCrunch 再次引用公司发言人证实。相比 3 月末官方确认的 5 亿 WAU ,不到五个月增幅约 40 %;若与去年 8 月约 2 亿 WAU(Weekly Active Users) 的水平相比,年增约 3.5 倍

OpenAI 同时透露,其年度经常性收入(ARR)在 7 月底已达 120–130 亿美元,较 6 月初宣布的 100 亿美元进一步提升。企业与教育版需求强劲,COO Brad Lightcap 上周表示 付费商业用户已突破 500 万,较 6 月的 300 万显著增长。

reuters
reuters
techcrunch

via LoopDNS资讯播报 - Telegram Channel
埃隆·马斯克表示将恢复Vine的存档

埃隆·马斯克表示,他正在重启 Vine——某种程度上是这样。这位 X 创始人上周末宣布,公司发现了这款热门短视频应用的视频存档,此前人们认为这些存档已被删除,目前公司正在努力恢复用户访问权限。

iframe (Twitter Embed)

Vine——某种程度上是如今TikTok的前身,但当时只有6秒的循环视频——于2012年10月被Twitter以3000万美元收购,以拓展其社交媒体平台的视频业务。不幸的是,对于Vine的创作者和粉丝来说,Twitter错失了这款应用的潜力,并于2016年决定关闭Vine,限制所有新视频的上传。次年,Vine完全停用,但用户档案保留了一段时间。

尽管 Vine 已不再在 App Store 上线,但它在互联网的集体文化意识中仍然占有一席之地。通过上传到 YouTube 的精彩 Vine 视频合集,以及众多从 Vine 起步的创作者的职业生涯,Vine 在某种程度上得以延续,其内容也不断被新一代人发现。

在2022年10月收购Twitter(现名为X)后,马斯克本人似乎有意重启Vine 。他在Twitter上发布了一项民意调查,询问用户“Vine会回归吗?”,近70%的用户回答“会”。Axios当时报道称,Twitter已派出一些工程师参与Vine的重启工作,但最终无果。

然而,除了恢复 Vine 的存档之外,马斯克对 Vine 是否还有其他野心尚不清楚。在同一篇关于恢复 Vine 的帖子中,他还宣称 Grok 的新视频创作功能 Grok Imagine(X Premium+ 订阅用户也可以使用)是“AI Vine”。这表明,他对视频创作的兴趣不再在于人类的创造力,而在于人类引导的 AI 提示。

马斯克是否真的会兑现承诺还有待观察,因为 X 帖子可能只是吸引人们关注 Grok AI 的另一种方式,而不是代表公司内部真正努力让旧的 Vines 可供转发。

via cnBeta.COM - 中文业界资讯站 (author: 稿源:cnBeta.COM)
OpenAI旗下ChatGPT周活跃用户将达7亿 较去年增长4倍

OpenAI 于周一宣布,其旗下 ChatGPT 本周的周活跃用户数将达到 7 亿,较 3 月的 5 亿有所增长,这标志着其用户量同比激增逾 4 倍。该公司表示,这一数据涵盖了 ChatGPT 的所有人工智能产品,包括免费版、Plus Pro 版、企业版、团队版和教育版,同时每日用户消息量已突破 30 亿条。与去年同期 2.5 倍的同比增长率相比,当前增长速度还在加快。

“每一天,人们和团队都在借助 ChatGPT 学习、创造,并解决更复杂的问题,”ChatGPT 产品副总裁尼克・特利(Nick Turley)在宣布这一里程碑时表示。

随着企业和教育机构越来越多地整合人工智能工具,OpenAI 旗下 ChatGPT 的付费商业用户已从 6 月的 300 万增至 500 万。

此前上周有消息称,OpenAI 从一众顶级投资者组成的财团中获得 83 亿美元融资,投资方包括 Dragoneer 投资集团、安德森・霍洛维茨基金、红杉资本、Coatue 管理公司、Altimeter 资本、D1 资本合伙人公司、老虎环球管理公司、Thrive 资本、黑石集团、德太资本、T. Rowe Price 和富达投资等。

一位不愿透露姓名的知情人士(因涉及财务信息讨论)表示,这笔投资是软银牵头的 400 亿美元融资轮次的一部分。此次融资提前完成,且超额认购 5 倍。

OpenAI 的年度经常性收入现已从 6 月的 100 亿美元增至 130 亿美元,该公司有望在年底前突破 200 亿美元。

新一轮融资和用户量增长凸显出,随着竞争加剧,投资者对人工智能平台的兴趣日益高涨。其竞争对手 Anthropic 也在洽谈新一轮融资,计划以 1700 亿美元的估值筹集至多 50 亿美元。今年早些时候,Anthropic 曾完成 35 亿美元融资,当时公司估值为 615 亿美元。

via cnBeta.COM - 中文业界资讯站 (author: 稿源:环球市场播报)
Elevated errors on Claude 4 Sonnet

Aug 4, 15:12 UTC
Investigating - This is a repeat of the previous incident. We've seen an increase in errors on Claude 4 Sonnet.

via Anthropic Status - Incident History
Elevated errors on Claude 4 Sonnet

Aug 4, 13:48 UTC
Investigating - We are investigating an issue that started at around 6:15 PT / 13:15 UTC.

via Anthropic Status - Incident History
Errors in ChatGPT Image Generation

Status: Investigating

We are investigating an issue with ChatGPT image generation.

Affected components
Image Generation (Partial outage)

via OpenAI status
🍎 苹果据报正开发AI搜索工具,剑指ChatGPT和Gemini

据彭博社马克·古尔曼报道,苹果公司正在开发一款名为“答案引擎”的AI搜索工具,旨在与OpenAI的ChatGPT和谷歌的Gemini AI竞争。该项目由今年早些时候成立的新团队“答案、知识与信息”(AKI)负责,由罗比·沃克领导,直接向苹果AI主管约翰·詹南德里亚汇报。尽管苹果在WWDC24上曾表示对自研聊天机器人兴趣不大,但随着生成式AI聊天机器人普及率飙升(约36%的用户选择它们而非传统搜索引擎),公司策略已发生转变。苹果CEO蒂姆·库克认为AI革命“与互联网、智能手机等同等重要甚至更大”,并承诺投入资源确保苹果在AI领域占据主导地位。目前,苹果的主要AI产品是Apple Intelligence,提供内容摘要、文本重写、照片编辑和Genmoji生成等功能,未来还将支持翻译。

(PCMag.com)

via 茶馆 - Telegram Channel
微软公布最难被AI取代的10大“黄金职业”:全是蓝领

随着AI崛起,全球劳动市场正经历结构性变化,微软最新发布《生成式AI对职业的影响》报告指出,白领族群因工作内容与AI高度重叠,所受影响程度远高于蓝领劳动者,并进一步列出目前最不容易受AI影响的10大职业。

据了解,微软研究团队分析2024年1月至9月间,美国用户与其Bing Copilot聊天机器人之间的20万笔匿名互动纪录,借此观察AI如何在协助用户完成任务。

从分析中发现,用户最常请求AI协助的项目包括:信息搜索、撰写文本与协助沟通,这些正是生成式AI擅长的领域。

由此报告分析,AI多以教练、顾问或教师角色提供建议,协助用户完成相关任务,这也让传统需靠语言、文字与逻辑处理的工作,例如翻译、作家、历史学家与销售人员等,成为首波高风险群。

相比之下,需依赖人力或机械作的蓝领职位,如清洁工、洗碗人员、旅馆房务员等,其工作难以完全由AI取代,被视为较不受AI威胁的职业。

报告进一步指出,目前最不容易受到AI取代的10大职业:

1、抽血师

2、护理师助理

3、危险品清除工人

4、油漆工、泥水匠、

5、遗体防腐师、

6、工厂系统操作员

7、口腔颌面外科医生

8、汽车玻璃安装和维修人员

9、船舶工程师

10、轮胎修理工

未来工作领域专家Ravin Jesuthasan指出,AI已深刻改变白领工作价值,许多原本附加价值高的技能正在快速贬值。

他也观察到,蓝领工作在近年大幅转型,许多职位因技术门槛提升,不仅待遇变高,吸引力也增加,过去被认为又苦又累的工作,如今反而可能成为稳定且具未来性的“黄金职业”。

via cnBeta.COM - 中文业界资讯站 (author: 稿源:快科技)
苹果新组建了一个新团队:专攻搜索领域

苹果公司已经组建了一个新的团队来开发一款类似ChatGPT的应用程序。这个团队名为“Answers, Knowledge, and Information(简称AKI)”,正致力于建立一个“答案引擎”,可以利用网络上的信息对问题做出回应。它可以是一个独立的应用,也可以为Siri、Safari和其他苹果产品提供搜索功能。苹果正在为这个团队展开招聘工作,特别是寻找那些拥有搜索算法和引擎开发经验的求职者。AKI团队由高级主管Robby Walker领导,并向人工智能主管John Giannandrea汇报工作。Walker之前曾负责监督 Siri,但后来经历了人事变动,他在被指派负责新的 AKI 项目后,一并带走了几位在 Siri 时代的关键团队成员。

—— 财联社彭博社

via 风向旗参考快讯 - Telegram Channel
🔍 苹果秘密团队曝光,自研AI搜索将重塑Siri体验

据彭博社8月4日报道,尽管苹果公司去年推出Apple Intelligence时选择与OpenAI合作,将ChatGPT集成到Siri中,并淡化自研聊天机器人的必要性,但面对生成式AI搜索的普及和Siri在复杂查询上的局限,苹果正悄然布局自研AI搜索。

苹果已成立一个名为“答案、知识与信息”(AKI)的神秘团队,由高级总监罗比·沃克领导,直接向苹果AI负责人约翰·詹南德里亚汇报。该团队的目标是开发一种类似ChatGPT的全新搜索体验,正构建一个能够自动抓取网络并回答常识性问题的“答案引擎”。

此举旨在为未来的Siri、Spotlight和Safari提供更强大的搜索功能,并可能开发独立的搜索应用。这一转变也与谷歌每年向苹果支付的约200亿美元默认搜索协议可能因美国司法部干预而面临改变的风险有关。苹果近期发布的招聘信息也证实了其对搜索算法和引擎开发的需求,预示着Siri将迎来“史诗级”升级。

(IT业界资讯)

via 茶馆 - Telegram Channel
OpenAI CEO 展示 GPT-5 实测问答,确认即将发布

8 月 4 日,OpenAI 联合创始人兼首席执行官山姆·奥特曼晒出一张使用 ChatGPT(GPT-5)的问答图,并确认 GPT-5 基础开发已基本完成,目前处于安全和功能测试阶段,即将发布。

此次展示的问答内容涉及推荐与人工智能相关的电视剧,GPT-5 的回答与现有模型相比并无显著差异,但据爆料,GPT-5 在代码生成和商业化能力方面有显著提升。奥特曼还提到,GPT-5 的发布将引领 SaaS 行业进入"快时尚时代",预示着该模型将为软件即服务领域带来变革。

新浪科技

🍀频道 🍵茶馆 📮投稿

via 科技圈🎗在花频道📮 - Telegram Channel
萨姆奥尔特曼展示GPT-5模型的问答截图 确认该模型基本完成开发等待发布

备受期待的 GPT-5 系列模型目前已经完成基本开发工作,正在进行安全和功能测试,可能我们不需要再等待太长时间就可以看到 GPT-5 模型的发布。OpenAI 首席执行官萨姆奥尔特曼在社交网络平台 X/Twitter 上展示使用 GPT-5 模型的问答截图,展示的问答内容涉及到推荐于人工智能相关的影视剧。

至少从截图来看 GPT-5 的回答与 GPT-4 系列模型并没有太大差异,萨姆奥尔特曼既然发布这张平平无奇的问答截图大概率还藏有后手,也就是先向用户展示平平无奇的样子,真正发布时再公布重大新功能。

据目前已知消息 GPT-5 模型在代码生成和商业化能力方面有显著提升,代码生成能力是目前所有 AI 模型都在快速追赶的方面,现阶段 Anthropic 的 Claude 4 系列模型在代码生成领域拥有领先优势。

另外萨姆奥尔特曼还提到 GPT-5 模型的发布将引领 SaaS 行业进入快时尚时代,SaaS 指的是软件即服务,而快时尚指的是廉价时尚或低成本时尚。

萨姆奥尔特曼的意思似乎是 SaaS 行业即将迎来巨大变革,在人工智能的参与下目前 SaaS 领域已经处在变革的前沿,或许很快现有的 SaaS 模式就会被人工智能颠覆。

via cnBeta.COM - 中文业界资讯站 (author: 稿源:蓝点网)
Back to Top
Copyright © 2025 BESTAI. All rights reserved.
BEST AI API中转 - OpenAI DeepSeek Claude Gemini Grok MidJourney API 2.8折起
[email protected]