https://t.me/AI_News_CN
📈主流AI服务状态页通知 | 🆕汇集全网ChatGPT/AI新闻 #AI #ChatGPT
🔙备用群 https://t.me/gpt345
BEST AI中转 https://api.oaibest.com 2.8折起 支持OpenAI, Claude code, Gemini,Grok, Deepseek, Midjourney, 文件上传分析

Buy ads: https://telega.io/c/AI_News_CN
Figure AI洽谈15亿美元融资 估值或达395亿美元

据要求匿名的知情人士透露,此轮融资预计将由Align Ventures和Parkway Venture Capital领投。不过,交易的具体细节尚未最终确定,可能会发生变动。如果此轮融资成功,该初创公司的估值将实现大幅提升。去年的一轮融资中,公司估值为26亿美元,当时的投资者包括Microsoft、OpenAI、NVIDIA以及Amazon的Jeff Bezos。投资者对Figure AI兴趣激增,主要源于该公司最近在高级推理能力方面取得的突破性进展。这一发展加快了公司产品大规模应用的时间表。该初创公司现在预计,其机器人可能在未来几年内就能投入家庭使用。仿人机器人已成为投资者日益关注的领域。 埃隆-马斯克的特斯拉公司与Meta Platforms正计划大举进军这一领域。 彭博社周五报道称,Meta 的努力将包括与 Figure 以及另一家初创公司 Unitree Robotics 的合作。Figure 曾表示,希望它的机器能胜任人类无法胜任的危险工作,并希望它的技术能帮助缓解劳动力短缺问题。 这家初创公司的客户包括汽车制造商宝马公司(BMW AG)。Figure 首席执行官布雷特-阿德科克(Brett Adcock)最近在 LinkedIn 上表示,该公司在未来四年内将生产 10 万台仿人机器人。 ...

PC版:https://www.cnbeta.com.tw/articles/soft/1478908.htm
手机版:https://m.cnbeta.com.tw/view/1478908.htm
cnBeta.COM
Figure AI洽谈15亿美元融资 估值或达395亿美元 - AI 人工智能 - cnBeta.COM

据彭博社援引知情人士的消息,专注于人形机器人开发的初创公司FigureAIInc.正在与投资者进行深入洽谈,计划筹集15亿美元资金,这将使公司估值达到395亿美元。这一发展显示了科技行业对类人形态和动作机器人的浓厚兴趣。


via cnBeta.COM中文业界资讯站 - Telegram Channel
小米澎湃OS超级小爱接入DeepSeek-R1大模型

不过,目前小米官方尚未公开宣布该信息,可能是还在进行最后的完善。因此也并不确认究竟哪些机型支持,不过超级小爱目前的覆盖范围是明确的,已经覆盖了超过25款机型。具体包括:小米15 Pro、小米15、小米14 Ultra、小米14 Pro 钛金属版(卫星通讯)、小米14 Pro、小米14、REDMI K80 Pro、REDMI K80、REDMI K70 至尊版、小米MIX Fold 4、小米MIX Flip、REDMI K70 Pro、REDMI K70、REDMI K70E、小米Pad 7 Pro、小米Pad 7、小米Pad 6S Pro 12.4、小米13 Ultra、小米13 Pro、小米13、小米MIX Fold 3、小米Civi 4 Pro、REDMI K60 至尊版、REDMI K60 Pro、REDMI Turbo 4、REDMI Turbo 3。持有以上机型的朋友,都可以对超级小爱说“打开深度思考”尝试开启。 ...

PC版:https://www.cnbeta.com.tw/articles/soft/1478880.htm
手机版:https://m.cnbeta.com.tw/view/1478880.htm
cnBeta.COM
小米澎湃OS超级小爱接入DeepSeek-R1大模型 - Xiaomi 小米 - cnBeta.COM

近期,华为、荣耀、OPPO、vivo、联想、中兴等一众国产手机厂商都接入了DeepSeek-R1大模型,主流厂商仅剩小米尚未接入,如今终于姗姗来迟。据用户反馈,目前在小米澎湃OS2的超级小爱中,可以通过对它说“打开深度思考”来开启DeepSeek-R1,目前支持写代码、写文章、逻辑推理等功能。


via cnBeta.COM中文业界资讯站 - Telegram Channel
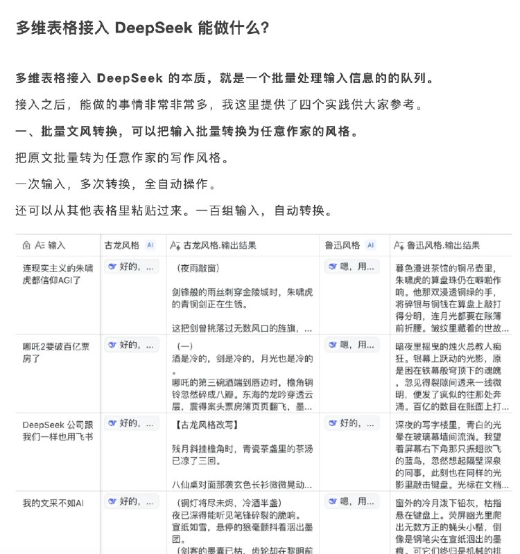
昨天发现飞书的多维表格刚刚支持了 DeepSeek R1,一列数据粘贴进去,全自动批量请求,真的太爽了。

昨晚发现了这个新玩法之后发了一些体验,大家的反馈超出预期,纷纷要求出教程。

肝了一个下午,教程这就来了!

《喂饭级教程:飞书多维表格+DeepSeek=10倍速用AI》
超详细,多图,教程地址:

https://mp.weixin.qq.com/s/aIi4tIy0CCINyQE_3AfF_Q
🎯 名称: Perplexity Deep Research - AI驱动的深度研究平台
🎶 功能:
📚 深度研究报告生成 :基于任何主题,生成详尽且专业的研究分析报告,涵盖金融、营销、健康、科技等多个领域。
🔍 高级网络搜索 :结合AI推理和编码能力,从海量数据中提取关键信息并进行迭代优化。
⏱️ 快速处理 :大多数任务在3分钟内完成,显著提升研究效率。
📤 报告导出功能 :支持将生成的研究报告导出为可编辑或分享的格式,便于进一步使用。
📊 跨领域适用性 :无论是学术研究、商业分析还是个人兴趣探索,均能提供高质量支持。

亮点:
🌟 卓越性能 :在SimpleQA基准测试中达到93.9%的准确率,在Humanity’s Last Exam中表现优于Gemini Thinking、o1等顶尖模型。
🚀 高效便捷 :优化速度与精准度,帮助用户快速获取复杂问题的答案。
🌍 免费访问 :非订阅用户每天可免费使用5次查询,Pro用户享有每日500次查询权限,极大满足不同需求。
💡 广泛适用 :适合研究人员、专业人士及普通用户,助力解决各类复杂课题。

🚀 资源:
🔗 官方网站:https://www.perplexity.ai/
📢 注意:具体功能和使用限制可能因平台更新而有所调整,请访问官网获取最新信息。

💡 描述:
Perplexity Deep Research 是一款基于人工智能的深度研究工具,旨在通过先进的技术手段简化复杂的分析过程。无论你是需要撰写专业报告、制定商业策略,还是探索某个领域的知识,该平台都能为你提供全面且可靠的支持。凭借其高精度、快速响应以及对多领域问题的强大适应能力,Perplexity Deep Research 正在重新定义AI驱动研究的标准,让每个人都能轻松获得专家级的洞察力。

📢 频道 ✈️ 群聊 📬 投稿 💵 商务

via AI绘画|AI视频 | AI音乐 - Telegram Channel
OpenAI 董事会"一致拒绝"埃隆·马斯克的收购提议

本周早些时候,马斯克和一个支持者联盟提出以974亿美元收购OpenAI。 OpenAI 首席执行官山姆-阿尔特曼在 X 上迅速回应了这一消息,他说:"不,谢谢你,但如果你愿意,我们将以 97.4 亿美元的价格收购 twitter"。马斯克的出价仍可能会让正在转型为营利性公司的 OpenAI 的情况变得复杂。 董事会必须做出对非营利组织最有利的决定,这就意味着必须证明阿尔特曼的分拆计划比马斯克的提议更有利。 周三,马斯克的律师在一份法庭文件中表示,如果OpenAI同意继续作为一家非营利性公司,这位亿万富翁将撤回他的提议。泰勒认为这一让步是不可能的,他写道:"OpenAI任何可能的重组都将加强我们的非营利组织及其确保AGI造福全人类的使命。" ...

PC版:https://www.cnbeta.com.tw/articles/soft/1478874.htm
手机版:https://m.cnbeta.com.tw/view/1478874.htm
cnBeta.COM
OpenAI 董事会"一致拒绝"埃隆·马斯克的收购提议 - AI 人工智能 - cnBeta.COM

OpenAI董事会对埃隆-马斯克收购该公司的出价做出了回应。OpenAI主席布雷特-泰勒(BretTaylor)在X上发表声明称:"OpenAI是非卖品,董事会一致拒绝了马斯克先生破坏其竞争的最新企图。


via cnBeta.COM中文业界资讯站 - Telegram Channel
消息称DeepSeek正在开发专有AI芯片

该出版物的消息来源透露,这家开源大型语言模型开发公司已经
"启动了大规模的半导体设计人才招聘活动,预示着开发其专有处理器的潜在计划"。 机构认为,DeepSeek 拥有至少 10000 片 "Hopper "H800 AI 芯片以及 10000 片 H100 AI
GPU(现已被禁运)。 大约在 1 月下旬,Scale AI 首席执行官亚历山大-王(Alexandr
Wang)声称,DeepSeek 现在可以利用多达 50000 个 H100 芯片进行模型训练。
鉴于当前的全球紧张局势,这一未经证实的声明引起了人们的关注。 有媒体猜测,DeepSeek
并不急于披露其全部底牌,但与西方竞争对手相比,他们似乎拥有大量有竞争力的资源。 DigiTimes 的新闻报道没有详细介绍传闻中的芯片设计细节。但 DeepSeek 开发芯片面临着同样的挑战:中国半导体产业落后于领先地区。 ...

PC版:https://www.cnbeta.com.tw/articles/soft/1478852.htm
手机版:https://m.cnbeta.com.tw/view/1478852.htm
cnBeta.COM
消息称DeepSeek正在开发专有AI芯片 - 硬件 - cnBeta.COM

设计量身定制的AI计算芯片现在并不是什么新鲜事;一些拥有巨额资金的大型组织通常会自行开发专有硬件。DigiTimesAsia的一份最新报告显示,DeepSeek是最新一家加入内部设计行列的公司。


via cnBeta.COM中文业界资讯站 - Telegram Channel
🤖 Meta 进军人形机器人领域,押注 AI 技术

Meta 公司宣布成立新的 AI 部门,专注于开发 AI 驱动的人形机器人,标志着其正式加入人形机器人竞赛。该项目由前 Cruise CEO Marc Whitten 领导,将利用 Meta 的 Llama AI 平台。与此同时,Meta 还聘请了 The RealReal 前 CEO John Koryl 担任零售副总裁,旨在扩大 Quest 头显和 Ray-Ban Meta 智能眼镜等产品的直销。值得注意的是,Meta 的 Reality Labs 部门去年第四季度亏损达 50 亿美元。此外,Apptronik 近期获得了 3.5 亿美元融资,Alphabet 旗下的 Google 也是其投资者之一,用于扩大 AI 人形机器人的生产规模。

(路透社)

via 茶馆 - Telegram Channel
🤖 AI知识滞后或阻碍新技术应用,利好成熟框架

一项最新分析指出,由于训练数据截止日期和系统提示的影响,人工智能模型可能在无意中阻碍了新兴但可能更优越的技术的应用。“AI知识滞后”现象,源于大型语言模型(LLM)如Anthropic的Claude(数据截止2024年4月)和OpenAI的ChatGPT(数据截止2023年末)的训练数据过时,导致这些工具无法有效支持开发者使用最新框架。对Claude 3.5 Sonnet和ChatGPT 4o的测试显示,即使使用者明确指定其他技术,它们也强烈偏好React和Tailwind。Google的Gemini 2.0 Flash推荐React、Angular和Vue,而DeepSeek-V3提供了更多样化的选择,但需要更多提示。作者建议AI公司应披露其模型中的技术偏见,以促进更平衡的技术应用。

(HackerNews)

via 茶馆 - Telegram Channel
50亿美元!戴尔被爆接近拿下马斯克旗下xAI服务器大单

50亿美元几乎是戴尔第三财季AI服务器销售收入的两倍。媒体称,若达成交易,戴尔将今年向xAI交付搭载英伟达GB200芯片的服务器。戴尔股价闻讯拉涨超6%,英伟达涨超1%。

🗒 标签: #戴尔 #xAI
📢 频道: @GodlyNews1
🤖 投稿: @GodlyNewsBot

via Yummy 😋 - Telegram Channel
小互: 💬 小互: 💘情人节快乐!为你跳一支舞💖

小互: 声明下:这不是AI生成的,是真实的宇树机器人跳的

G1机器人进行的算法升级,可以实现快速学习任意舞蹈
小互: 💘情人节快乐!

为你跳一支舞💖

Link: https://x.com/imxiaohu/status/1890411215207141765
Fri Feb 14 2025 22:42:10 GMT+0800 (China Standard Time)


----------------------
Fri Feb 14 2025 23:06:52 GMT+0800 (China Standard Time)

via Twitter @小互
小互: ↩️ API价格还是很不错的

详细内容:https://www.xiaohu.ai/c/xiaohu-ai/jina-ai-deepsearch

----------------------
Fri Feb 14 2025 22:24:16 GMT+0800 (China Standard Time)

via Twitter @小互
小互: Jina AI 推出 DeepSearch 功能

专门用于深入研究复杂问题

它可以:

📚自动进行多轮搜索,查找最新的、权威的互联网信息。

🤖 阅读并分析搜索到的内容,而不仅仅是抓取摘要。

🧠推理并优化答案,确保逻辑性和可靠性。

🔗 API 兼容性:无缝替换 OpenAI Chat API,轻松接入现有应用。

相比传统的 LLM(如 GPT)或基于 RAG(检索增强生成)的系统,DeepSearch 更适用于复杂问题,因为它会反复搜索、验证和调整答案,而不仅仅是一次性生成回复。

----------------------
Fri Feb 14 2025 22:24:15 GMT+0800 (China Standard Time)

via Twitter @小互
小互: 拐点来了

🙃

----------------------
Fri Feb 14 2025 14:38:52 GMT+0800 (China Standard Time)

via Twitter @小互
小互: 为什么Deepseek 诞生在杭州

都没说到点子上

----------------------
Fri Feb 14 2025 13:27:12 GMT+0800 (China Standard Time)

via Twitter @小互
小互: 全新的ChatGPT个性化用户自定义指令功能上线

现在你可以设置GPT的“性格”

设定好后它会根据你的设定进行个性化回复,包括语气、个性、思考方式等。

例如,如果你是一个科学家使用 ChatGPT 来进行研究,你可能希望它像一个实验室助理一样与您互动。

如果你在照顾年迈的家人,并需要一些建议或陪伴的创意,你可能希望 ChatGPT 采用一种支持性的语气。

还可以设定一些高级选项,比如:

Web Search(网页搜索)
DALL-E(生成图像)
Code(编程功能)
Canvas(画布功能)
Advanced Voice(高级语音功能)

----------------------
Fri Feb 14 2025 12:15:21 GMT+0800 (China Standard Time)

via Twitter @小互
小互: ↩️ 在个人设置→个性化→自定义指令当中开启设置

启用此设置后,用户的自定义指令将仅在新对话中生效。

详细内容:https://www.xiaohu.ai/c/xiaohu-ai/chatgpt-gpt

----------------------
Fri Feb 14 2025 12:15:21 GMT+0800 (China Standard Time)

via Twitter @小互
小互: ↩️ 通过集成 Veo 2,Dream Screen视频的生成速度大幅提升。创作者可以更快速地完成视频制作,让创作过程更加流畅和高效。

目前,这项功能已在 美国、加拿大、澳大利亚和新西兰 推出。YouTube 计划在未来将这项功能推广到更多地区。

详细内容:https://www.xiaohu.ai/c/xiaohu-ai/google-veo-2-youtube-shorts

----------------------
Fri Feb 14 2025 11:48:42 GMT+0800 (China Standard Time)

via Twitter @小互
Back to Top
Copyright © 2025 BESTAI. All rights reserved.
BEST AI API中转 - OpenAI DeepSeek Claude Gemini Grok MidJourney API 2.8折起
[email protected]