https://t.me/AI_News_CN
📈主流AI服务状态页通知 | 🆕汇集全网ChatGPT/AI新闻 #AI #ChatGPT
🆓免费AI聊天 https://free.oaibest.com
✨BEST AI中转 https://api.oaibest.com 2.8折起 支持OpenAI, Claude code, Gemini,Grok, Deepseek, Midjourney, 文件上传分析
Buy ads: https://telega.io/c/AI_News_CN
📈主流AI服务状态页通知 | 🆕汇集全网ChatGPT/AI新闻 #AI #ChatGPT
🆓免费AI聊天 https://free.oaibest.com
✨BEST AI中转 https://api.oaibest.com 2.8折起 支持OpenAI, Claude code, Gemini,Grok, Deepseek, Midjourney, 文件上传分析
Buy ads: https://telega.io/c/AI_News_CN
山姆·奥特曼称训练人类比AI消耗更多能源
OpenAI CEO山姆·奥特曼本周在印度参加一个人工智能峰会时表示,人们对人工智能用水量的担忧“完全是无稽之谈”,他补充说,关注“能源消耗——不是每次查询的能源消耗,而是总能源消耗——是“合理的,因为世界现在正在大量使用人工智能”。他还抱怨说,关于 ChatGPT 能源消耗的许多讨论都是“不公平的”,尤其是当这些讨论集中在“训练一个 AI 模型需要多少能源,相对于人类执行一次推理查询需要多少能源”时。奥特曼补充说,“但训练一个人也需要耗费大量精力,你需要花费大约20年的时间,以及这段时间里摄入的所有食物,才能变得聪明。不仅如此,还需要历史上1000亿人经过广泛的进化,学会如何躲避捕食者,学会如何理解科学等等,才能最终造就你。”因此,在他看来,公平的比较是:“如果你问 ChatGPT 一个问题,它的模型经过训练后回答这个问题需要多少能量,与人类回答这个问题相比又需要多少能量?而且,从能源效率的角度来看,人工智能可能已经赶上人类了。”
—— TechCrunch
via 风向旗参考快讯 - Telegram Channel
OpenAI CEO山姆·奥特曼本周在印度参加一个人工智能峰会时表示,人们对人工智能用水量的担忧“完全是无稽之谈”,他补充说,关注“能源消耗——不是每次查询的能源消耗,而是总能源消耗——是“合理的,因为世界现在正在大量使用人工智能”。他还抱怨说,关于 ChatGPT 能源消耗的许多讨论都是“不公平的”,尤其是当这些讨论集中在“训练一个 AI 模型需要多少能源,相对于人类执行一次推理查询需要多少能源”时。奥特曼补充说,“但训练一个人也需要耗费大量精力,你需要花费大约20年的时间,以及这段时间里摄入的所有食物,才能变得聪明。不仅如此,还需要历史上1000亿人经过广泛的进化,学会如何躲避捕食者,学会如何理解科学等等,才能最终造就你。”因此,在他看来,公平的比较是:“如果你问 ChatGPT 一个问题,它的模型经过训练后回答这个问题需要多少能量,与人类回答这个问题相比又需要多少能量?而且,从能源效率的角度来看,人工智能可能已经赶上人类了。”
—— TechCrunch
via 风向旗参考快讯 - Telegram Channel
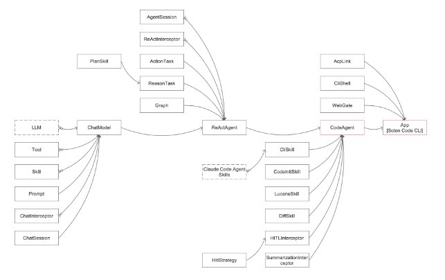
近日,Solon AI 框架正式推出了全新产品 ——Solon Code CLI。这款智能终端助手深度融合了 Claude Code CLI 的设计理念,专为 Java 开发者量身打造。Solon Code CLI 不仅仅是一个简单的代码工具,它通过 AI 技术提供了一种全新的编程体验,让开发者在编码过程中如同与一位资深程序员对话。
首先,Solon Code CLI 支持项目结构的自动识别。当开发者在终端输入 “init” 命令时,系统会迅速扫描并记录项目中的文件,并生成一份 CLAUDE.md 文件,这份文件不仅为 AI 提供了项目的信息,也为团队成员提供了一份清晰的项目文档。
其次,这款工具拥有强大的代码理解与搜索功能。开发者只需输入相关指令,Solon Code CLI 即可通过智能搜索快速定位到需要的代码段,极大提升了查找效率。例如,如果开发者想要查找与 “server” 相关的代码,系统会自动列出相关结果,并提供代码预览。
最后,Solon Code CLI 在代码修改和验证方面同样表现出色。它遵循 “验证驱动” 的原则,在开发者进行代码修改后,会自动执行测试以确保变更的安全性。此外,对于一些高风险的操作,如网络请求,系统会要求开发者确认,确保安全无虞。
Solon Code CLI 采用了 “池盒模型”,支持 CLI、Web 和 ACP 三种连接模式。开发者可以在命令行直接与 AI 对话,或通过 Web 界面进行可视化交互,还可以与 IDE 插件无缝对接。这种灵活性使得无论是 Java 后端开发、Node.js 前端开发,还是其他技术栈的使用,Solon Code CLI 都能轻松应对。
对于想要提升开发效率的 Java 开发者来说,Solon Code CLI 无疑是一款不可多得的好帮手。
划重点:
🌟 兼容多种技术栈,支持项目自动识别与文档生成。
🔍 强大的智能搜索功能,快速定位所需代码,提升效率。
🔒 安全的命令执行与代码修改验证,确保开发过程中的安全性。
via AI新闻资讯 (author: AI Base)
在网络安全日益受到重视的今天,AI 的应用也开始深入这一领域。近日,Anthropic 公司在美国时间2月20日正式推出了一款名为 Claude Code Security 的安全工具。这款工具基于 AI 技术,旨在帮助开发者更好地应对愈发复杂的网络安全威胁。
与传统的安全分析工具不同,Claude Code Security 不仅仅聚焦于已知的漏洞模式。它的设计理念是模仿经验丰富的网络安全工程师,通过清晰地理清组件之间的交互关系以及数据流动,从而识别出一些更复杂的漏洞,例如业务逻辑缺陷和访问控制失效。这种能力让 Claude Code Security 在当前安全工具市场中脱颖而出,尤其是在 AI 快速发展的时代。
为了确保检测结果的准确性,Claude Code Security 在发现每一个漏洞时都会经过多阶段的验证流程。这不仅能有效过滤误报,还能通过置信度评级为开发团队提供参考。这种智能化的处理方式让开发者能够更高效地识别并优先解决最为关键的安全问题。
目前,Claude Code Security 已经面向企业和团队客户开放了限量的研究预览版,未来还将向开源维护者提供快速访问权限。这一举措不仅展示了 Anthropic 在 AI 安全领域的决心,也为广大开发者提供了一个强大的工具来抵御网络安全风险。
总之,Claude Code Security 的推出标志着网络安全领域的一次重要技术革新。随着 AI 技术的不断进步,未来的网络安全将可能迎来更多的智能化解决方案,帮助企业更好地保护他们的数字资产。
划重点:
🔒 Claude Code Security 是一款 AI 驱动的网络安全工具,旨在帮助开发者识别复杂漏洞。
🛡️ 它的设计理念模仿经验丰富的网安工程师,能够清晰分析组件交互和数据流动。
🚀 当前已向企业和团队客户开放限量研究预览版,未来还将提供给开源维护者。
via AI新闻资讯 (author: AI Base)
OpenAI 新推 ChatGPT Pro Lite:月费仅需 100 美元,深度思考能力大幅提升!
近日,人工智能公司 OpenAI 在其热门聊天机器人 ChatGPT 的产品线中,可能推出一款全新的订阅服务 “ChatGPT Pro Lite”,月费定价为 100 美元。这个新版本的推出旨在满足用户对更高功能和使用配额的需求,让更多的用户体验到增强的 AI 服务。
目前,ChatGPT 提供多个订阅层级供用户选择。免费版的 ChatGPT 限制了功能和使用配额,并且包含广告内容。对于想要去广告的用户,ChatGPT Go 提供基础的付费服务,每月 8 美元,但仍存在一定的使用限制。而主流版本 ChatGPT Plus 则以 20 美元的月费,提供无广告干扰、更多功能权限和更高的使用配额。对于需要顶级服务的专业用户,ChatGPT Pro 的月费高达 200 美元,提供当前最全面的功能和支持。
开发者 Tibor Blaho 在分析 ChatGPT 网页版的前端代码时,发现了有关 “ChatGPT Pro Lite” 的新字符串,显示该版本的定价为每月 100 美元。根据代码中出现的 “reasoning_limit_boost” 字段,这一新版本预计将提供相当于 Plus 版本 3 至 5 倍的深度思考模型(如 o1/o3 系列)使用配额,然而,它不太可能包含 Pro 版本专有的专业模式(SOTA Mode)。
这一消息引发了用户的广泛关注,许多人希望通过此新版本获得更强大的智能服务,同时享受相对亲民的月费定价。值得一提的是,随着 ChatGPT 功能的不断增强,OpenAI 的策略也在逐步调整,以满足不同用户群体的需求。这一全新订阅服务的推出,预计将进一步推动 ChatGPT 在市场上的竞争力。
综上所述,ChatGPT Pro Lite 的推出不仅为用户提供了更多选择,也标志着 OpenAI 在人工智能领域持续创新的决心。
划重点:
🌟 ** 新版本来袭 **:OpenAI 有望推出 “ChatGPT Pro Lite”,月费仅 100 美元,给用户带来更多选择。
🚀 ** 深度思考提升 **:该版本预计将提供 3-5 倍于 Plus 版的深度思考模型使用配额。
💼 ** 满足不同需求 **:随着 ChatGPT 功能升级,OpenAI 正在不断调整其订阅策略,以适应多样化的用户需求。
via AI新闻资讯 (author: AI Base)
近日,人工智能公司 OpenAI 在其热门聊天机器人 ChatGPT 的产品线中,可能推出一款全新的订阅服务 “ChatGPT Pro Lite”,月费定价为 100 美元。这个新版本的推出旨在满足用户对更高功能和使用配额的需求,让更多的用户体验到增强的 AI 服务。
目前,ChatGPT 提供多个订阅层级供用户选择。免费版的 ChatGPT 限制了功能和使用配额,并且包含广告内容。对于想要去广告的用户,ChatGPT Go 提供基础的付费服务,每月 8 美元,但仍存在一定的使用限制。而主流版本 ChatGPT Plus 则以 20 美元的月费,提供无广告干扰、更多功能权限和更高的使用配额。对于需要顶级服务的专业用户,ChatGPT Pro 的月费高达 200 美元,提供当前最全面的功能和支持。
开发者 Tibor Blaho 在分析 ChatGPT 网页版的前端代码时,发现了有关 “ChatGPT Pro Lite” 的新字符串,显示该版本的定价为每月 100 美元。根据代码中出现的 “reasoning_limit_boost” 字段,这一新版本预计将提供相当于 Plus 版本 3 至 5 倍的深度思考模型(如 o1/o3 系列)使用配额,然而,它不太可能包含 Pro 版本专有的专业模式(SOTA Mode)。
这一消息引发了用户的广泛关注,许多人希望通过此新版本获得更强大的智能服务,同时享受相对亲民的月费定价。值得一提的是,随着 ChatGPT 功能的不断增强,OpenAI 的策略也在逐步调整,以满足不同用户群体的需求。这一全新订阅服务的推出,预计将进一步推动 ChatGPT 在市场上的竞争力。
综上所述,ChatGPT Pro Lite 的推出不仅为用户提供了更多选择,也标志着 OpenAI 在人工智能领域持续创新的决心。
划重点:
🌟 ** 新版本来袭 **:OpenAI 有望推出 “ChatGPT Pro Lite”,月费仅 100 美元,给用户带来更多选择。
🚀 ** 深度思考提升 **:该版本预计将提供 3-5 倍于 Plus 版的深度思考模型使用配额。
💼 ** 满足不同需求 **:随着 ChatGPT 功能升级,OpenAI 正在不断调整其订阅策略,以适应多样化的用户需求。
via AI新闻资讯 (author: AI Base)
近日,腾讯元宝因其推出的 10 亿元红包活动在苹果 App Store 中一度冲到免费应用下载榜首,然而活动结束后,腾讯元宝的下载量大幅回落,现已跌出前十名。根据快科技 2 月 22 日的报道,当前榜单上,豆包应用居于首位,而千问位列第二。
春节期间,腾讯元宝凭借这一诱人的红包活动迅速走红,吸引了大量用户前来下载,日活跃用户数(DAU)一度突破 5000 万,月活跃用户数(MAU)也达到了 1.14 亿。据悉,春节期间,腾讯元宝的活动共进行了超过 36 亿次抽奖,用户通过创作功能完成的 AI 任务更是超过了 10 亿次,平台在短短 21 天内迭代更新了 159 项功能,力求为用户提供更好的体验。
活动自 2 月 1 日启动,至 2 月 17 日结束,涵盖了丰富的玩法,包括抽奖、集红包、祝福语红包和限时红包雨等。然而,随着活动的结束,元宝的下载量迅速下滑,不少网友对此感叹:“腾讯真的老了吗?” 这一问题也引发了业界的广泛讨论。
在这场红包大战中,不仅是腾讯,其他互联网巨头也纷纷推出类似的活动以吸引用户。马化腾在 2025 年度员工大会上强调,腾讯的 AI 战略将注重长期产品竞争力与用户体验,不会盲目追求短期热度。
值得一提的是,元宝的成功与失败都折射出当前 AI 应用市场的竞争日益激烈。在这个信息快速传播的时代,如何留住用户、提升活跃度将成为各大企业必须面对的挑战。
划重点:
🌟 腾讯元宝的 10 亿元红包活动吸引大量用户,但活动结束后下载量大幅回落,现已跌出 App Store 前十名。
🎉 春节期间,腾讯元宝日活跃用户突破 5000 万,月活跃用户达到 1.14 亿,活动期间用户参与热情高涨。
🚀 其他互联网巨头也加入红包大战,显示出 AI 应用市场的竞争愈发激烈,未来如何留住用户将是各大企业的重要课题。
via AI新闻资讯 (author: AI Base)
春晚“假蔡明” 机器人火了!松延动力已将其送给真蔡明
在今年的央视春晚舞台上,一款 “假蔡明” 机器人成功吸引了众多观众的目光。这款由松延动力研发的仿生机器人,以1:1比例完美复刻著名喜剧演员蔡明的容貌与神态,甚至连细微的表情变化都展现得惟妙惟肖。在小品《奶奶的最爱》中,这个机器人与蔡明同台演出,令人叹为观止,现场观众频频认错,甚至有演员一度以为自己在与蔡明交流。
春晚结束后,松延动力将这款独特的 “假蔡明” 机器人正式赠送给了蔡明本人。据了解,这款机器人是为了春晚特别定制的,研发团队经过一个半月的全栈自主研发与三次版本迭代,成功克服了多项仿生技术难关。为了达到高度的还原,技术团队对蔡明进行了全身的精准3D 扫描,采集了她的头围、臂长等关键身体数据,还追踪了她面部肌肉的运动轨迹。机器人不仅细致复刻了蔡明眼角的痣点和皮肤纹理,头部还配备了40个自由度,面部则内置了32个驱动电机,能够灵活展现各种面部表情。
在春晚的舞台上,这台机器人与蔡明一同表演,完成了精彩的舞蹈,最后的定格动作还致敬了蔡明在1996年春晚中的经典机器人造型,令许多观众回忆起往昔。值得一提的是,机器人还特邀了曾为蔡明打造初代机器人形象的化妆师为其上妆,确保了复刻的细致入微。
这一突破性的技术不仅让观众体验到了科技的魅力,也为未来的春晚表演增添了新的可能性。仿生机器人在娱乐和艺术领域的应用,将开创更广阔的前景。
划重点:
🌟1. 今年春晚的 “假蔡明” 机器人以逼真造型与蔡明同台演出,观众反响热烈。
🤖2. 该机器人经过一个半月的研发,细致复刻蔡明的外貌和表情,技术实现了多项突破。
🎭3. 机器人最终被赠予蔡明本人,展现了科技在表演艺术中的创新应用。
via AI新闻资讯 (author: AI Base)
在今年的央视春晚舞台上,一款 “假蔡明” 机器人成功吸引了众多观众的目光。这款由松延动力研发的仿生机器人,以1:1比例完美复刻著名喜剧演员蔡明的容貌与神态,甚至连细微的表情变化都展现得惟妙惟肖。在小品《奶奶的最爱》中,这个机器人与蔡明同台演出,令人叹为观止,现场观众频频认错,甚至有演员一度以为自己在与蔡明交流。
春晚结束后,松延动力将这款独特的 “假蔡明” 机器人正式赠送给了蔡明本人。据了解,这款机器人是为了春晚特别定制的,研发团队经过一个半月的全栈自主研发与三次版本迭代,成功克服了多项仿生技术难关。为了达到高度的还原,技术团队对蔡明进行了全身的精准3D 扫描,采集了她的头围、臂长等关键身体数据,还追踪了她面部肌肉的运动轨迹。机器人不仅细致复刻了蔡明眼角的痣点和皮肤纹理,头部还配备了40个自由度,面部则内置了32个驱动电机,能够灵活展现各种面部表情。
在春晚的舞台上,这台机器人与蔡明一同表演,完成了精彩的舞蹈,最后的定格动作还致敬了蔡明在1996年春晚中的经典机器人造型,令许多观众回忆起往昔。值得一提的是,机器人还特邀了曾为蔡明打造初代机器人形象的化妆师为其上妆,确保了复刻的细致入微。
这一突破性的技术不仅让观众体验到了科技的魅力,也为未来的春晚表演增添了新的可能性。仿生机器人在娱乐和艺术领域的应用,将开创更广阔的前景。
划重点:
🌟1. 今年春晚的 “假蔡明” 机器人以逼真造型与蔡明同台演出,观众反响热烈。
🤖2. 该机器人经过一个半月的研发,细致复刻蔡明的外貌和表情,技术实现了多项突破。
🎭3. 机器人最终被赠予蔡明本人,展现了科技在表演艺术中的创新应用。
via AI新闻资讯 (author: AI Base)
anthropic官方发布了skill创建教程,30多页pdf
resources.anthropic.com
The-Complete-Guide-to-Building-Skill-for-Claude.pdf
resources.anthropic.com
The-Complete-Guide-to-Building-Skill-for-Claude.pdf
Anthropic 最新研究报告显示,在其 API 的 AI Agent(人工智能代理)工具调用中,软件工程占比达 49.7%,位居各行业首位。相比之下,医疗(1%)、法律(0.9%)及金融等 16 个垂直领域占比均不足 5%。数据表明,尽管 Claude 等模型已具备处理长时任务的能力,但多数垂直行业的自动化应用仍处于早期阶段。
从 2025 年 10 月至 2026 年 1 月,高频用户的平均会话时长从 25 分钟增至 45 分钟,用户行为正从“预先审批”转向“主动监控”。目前 73% 的工具调用包含人工干预,不可逆操作仅占 0.8%。
Garry's List
🍀在花频道 🍵茶馆聊天 📮投稿
via 科技圈🎗在花频道📮 - Telegram Channel
Sam Altman 称部分公司存在“AI 洗白”裁员现象,将预定减员归咎于技术
OpenAI 首席执行官 Sam Altman 在印度 AI 影响力峰会上表示,部分公司存在“AI 洗白(AI washing)”裁员现象,即将本就计划好的裁员归咎于人工智能。Altman 指出,虽然目前难以确定具体比例,但 AI 对就业的真实影响将在未来几年内显现。
此前,Amazon、IBM 及 Salesforce 等公司在减员时均曾提及 AI。Anthropic 与 Google DeepMind 的负责人也曾就 AI 导致白领岗位减少或招聘放缓发出类似警告。
Business Insider
🍀在花频道 🍵茶馆聊天 📮投稿
via 科技圈🎗在花频道📮 - Telegram Channel
OpenAI 首席执行官 Sam Altman 在印度 AI 影响力峰会上表示,部分公司存在“AI 洗白(AI washing)”裁员现象,即将本就计划好的裁员归咎于人工智能。Altman 指出,虽然目前难以确定具体比例,但 AI 对就业的真实影响将在未来几年内显现。
此前,Amazon、IBM 及 Salesforce 等公司在减员时均曾提及 AI。Anthropic 与 Google DeepMind 的负责人也曾就 AI 导致白领岗位减少或招聘放缓发出类似警告。
Business Insider
🍀在花频道 🍵茶馆聊天 📮投稿
via 科技圈🎗在花频道📮 - Telegram Channel