https://t.me/AI_News_CN
📈主流AI服务状态页通知 | 🆕汇集全网ChatGPT/AI新闻 #AI #ChatGPT
🔙备用群 https://t.me/gpt345
✨BEST AI中转 https://api.oaibest.com 2.8折起 支持OpenAI, Claude code, Gemini,Grok, Deepseek, Midjourney, 文件上传分析
Buy ads: https://telega.io/c/AI_News_CN
📈主流AI服务状态页通知 | 🆕汇集全网ChatGPT/AI新闻 #AI #ChatGPT
🔙备用群 https://t.me/gpt345
✨BEST AI中转 https://api.oaibest.com 2.8折起 支持OpenAI, Claude code, Gemini,Grok, Deepseek, Midjourney, 文件上传分析
Buy ads: https://telega.io/c/AI_News_CN
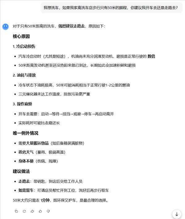
OpenAI为ChatGPT深度研究工具加入内置全屏文档阅读器
2 月 11 日,OpenAI 宣布为 ChatGPT 的深度研究(Deep Research)功能上线一款全新的全屏文档阅读器,使用户可以在独立视窗中阅读和浏览由 AI 生成的长篇研究报告。这一更新同时引入目录导航和来源列表等功能,旨在提升长文报告的可读性和可控性。
iframe (www.youtube.com)
据介绍,当用户在 ChatGPT 中使用深度研究功能生成报告时,如今可以将报告在聊天窗口之外以全屏形式打开。在新的阅读界面中,屏幕左侧会显示报告的目录,方便用户快速跳转到特定章节;右侧则集中展示用于生成报告的参考来源链接,便于进一步核查与延伸阅读。
深度研究功能最早于去年推出,主打由 ChatGPT 自动在网络上搜集资料、整理并输出一份针对指定主题的深度报告。在此次更新中,用户不仅可以继续让系统“全网搜索”,还可以要求 ChatGPT 将研究范围聚焦在特定网站或已连接的应用上,从而在更可控的源头范围内完成信息整合。
更新后的深度研究还允许用户实时追踪报告生成过程。在 ChatGPT 正在撰写报告的过程中,用户可以动态查看进度,并在中途调整研究范围或添加新的信息来源,增强了交互性和对研究过程的掌控感。报告生成完成后,用户可以在新阅读器中直接将文档导出为多种格式,包括 Markdown、Word 和 PDF,以满足不同场景的编辑和分享需求。
OpenAI 表示,这一系列新功能将从即日起陆续向 ChatGPT Plus 和 Pro 订阅用户开放。此外,刚刚面向全球推出的新订阅层级 ChatGPT Go 用户,以及免费版用户,也将在“未来几天”内陆续获得此次深度研究功能更新。
via cnBeta.COM - 中文业界资讯站 (author: 稿源:cnBeta.COM)
2 月 11 日,OpenAI 宣布为 ChatGPT 的深度研究(Deep Research)功能上线一款全新的全屏文档阅读器,使用户可以在独立视窗中阅读和浏览由 AI 生成的长篇研究报告。这一更新同时引入目录导航和来源列表等功能,旨在提升长文报告的可读性和可控性。
iframe (www.youtube.com)
据介绍,当用户在 ChatGPT 中使用深度研究功能生成报告时,如今可以将报告在聊天窗口之外以全屏形式打开。在新的阅读界面中,屏幕左侧会显示报告的目录,方便用户快速跳转到特定章节;右侧则集中展示用于生成报告的参考来源链接,便于进一步核查与延伸阅读。
深度研究功能最早于去年推出,主打由 ChatGPT 自动在网络上搜集资料、整理并输出一份针对指定主题的深度报告。在此次更新中,用户不仅可以继续让系统“全网搜索”,还可以要求 ChatGPT 将研究范围聚焦在特定网站或已连接的应用上,从而在更可控的源头范围内完成信息整合。
更新后的深度研究还允许用户实时追踪报告生成过程。在 ChatGPT 正在撰写报告的过程中,用户可以动态查看进度,并在中途调整研究范围或添加新的信息来源,增强了交互性和对研究过程的掌控感。报告生成完成后,用户可以在新阅读器中直接将文档导出为多种格式,包括 Markdown、Word 和 PDF,以满足不同场景的编辑和分享需求。
OpenAI 表示,这一系列新功能将从即日起陆续向 ChatGPT Plus 和 Pro 订阅用户开放。此外,刚刚面向全球推出的新订阅层级 ChatGPT Go 用户,以及免费版用户,也将在“未来几天”内陆续获得此次深度研究功能更新。
via cnBeta.COM - 中文业界资讯站 (author: 稿源:cnBeta.COM)
马斯克的xAI在两天内失去第二位联合创始人
马斯克旗下 xAI 公司在两天内失去了第二位联合创始人。有影响力的研究员吉米·巴于周二在 X 发帖宣布离职,他向马斯克致谢并写道:“很荣幸在初创时期参与共同创立。” 吉米·巴的离职发生仅一天前,另一位联合创始人吴宇怀刚宣布自己退出 xAI 公司,该公司本月早些时候已与SpaceX合并。作为多伦多大学教授,吉米·巴的关键研究被归功于影响了该公司Grok第四代人工智能模型。除巴和吴之外,包括伊戈尔·巴布施金、凯尔·科西奇和克里斯蒂安·塞盖迪在内的其他联合创始人也已离开马斯克的人工智能企业。杨格上月宣布将退出现职,以专注对抗莱姆病。
—— CNBC
via 风向旗参考快讯 - Telegram Channel
马斯克旗下 xAI 公司在两天内失去了第二位联合创始人。有影响力的研究员吉米·巴于周二在 X 发帖宣布离职,他向马斯克致谢并写道:“很荣幸在初创时期参与共同创立。” 吉米·巴的离职发生仅一天前,另一位联合创始人吴宇怀刚宣布自己退出 xAI 公司,该公司本月早些时候已与SpaceX合并。作为多伦多大学教授,吉米·巴的关键研究被归功于影响了该公司Grok第四代人工智能模型。除巴和吴之外,包括伊戈尔·巴布施金、凯尔·科西奇和克里斯蒂安·塞盖迪在内的其他联合创始人也已离开马斯克的人工智能企业。杨格上月宣布将退出现职,以专注对抗莱姆病。
—— CNBC
via 风向旗参考快讯 - Telegram Channel
据知情人士透露,黑石集团正在加大对聊天机器人制造商Anthropic的投入,将其持股增至约 10 亿美元,对该公司估值约为 3500 亿美元。人工智能初创企业正继续吸引全球投资者的大笔资金投入,这得益于人们对其快速增长和广泛商业应用的预期。
据消息人士透露,作为全球最大的另类资产管理公司,黑石将在Anthropic正在进行的融资轮次中追加投资 2 亿美元。
最新一轮投资对这家初创公司的估值达到 3500 亿美元,反映出投资者对领先的生成式AI公司的浓厚兴趣。
Anthropic开发 Claude 系列人工智能模型,该公司上周发布了名为 Opus 4.6 的全新旗舰系统,旨在加大力度为企业和消费者提供更先进的工具。
该公司表示,与早期版本相比,新模型在推理、编码和复杂文本生成方面均有所提升。
via cnBeta.COM - 中文业界资讯站 (author: 稿源:环球市场播报)
情怀与 AI 并进!Facebook 推出动态头像与文字帖动画背景
为了重新赢回年轻一代(Gen Z)的青睐,Facebook 于本周二发布了一系列由 Meta AI 驱动的个性化功能。这些更新不仅赋予了静态照片生命力,还为传统的文字帖子增添了更多视觉冲击力。
此次更新的亮点之一是动态个人头像。该功能利用 AI 技术为用户的静态照片添加动作效果,例如挥手告别、比心或戴上虚拟派对帽。Facebook 建议用户使用清晰的单人正面照以获得最佳生成效果,并承诺年内将推出更多动画模板。
针对“快拍”(Stories)和“回忆”(Memories)功能,Facebook 引入了 "Restyle" 重塑工具。用户可以通过简单的文字提示词或选择预设风格(如动漫风、插画风、发光感等),让 AI 重新构思照片的视觉效果,甚至能一键更换背景(如将背景切换至海滩或城市景观)。此外,文字帖也迎来了动画背景,用户可以点击全新的彩虹“A”图标,为文字内容配上落叶、波浪等动态场景,让动态消息更具辨识度。
面对全球 21 亿日活用户的庞大基数,Facebook 近年来通过视觉重构、朋友圈专属动态以及回归“戳一戳”(Poke)功能,正全力从一个“蓝白社交平台”转型为更符合年轻人审美的智能互动社区。
划重点:
● 🎭 动态头像:Meta AI 可将静态照片转化为具有挥手、比心等动作的动画。
● 🎨 照片重塑:用户可通过 Meta AI 的 "Restyle" 功能一键改变照片风格或更换背景。
● ✨ 灵动背景:文字贴现支持动画背景,首批上线了季节性落叶和海浪效果。
● 🎯 年轻化战略:这一系列更新是 Facebook 吸引 Gen Z 用户的关键举措。
via AI新闻资讯 (author: AI Base)
为了重新赢回年轻一代(Gen Z)的青睐,Facebook 于本周二发布了一系列由 Meta AI 驱动的个性化功能。这些更新不仅赋予了静态照片生命力,还为传统的文字帖子增添了更多视觉冲击力。
此次更新的亮点之一是动态个人头像。该功能利用 AI 技术为用户的静态照片添加动作效果,例如挥手告别、比心或戴上虚拟派对帽。Facebook 建议用户使用清晰的单人正面照以获得最佳生成效果,并承诺年内将推出更多动画模板。
针对“快拍”(Stories)和“回忆”(Memories)功能,Facebook 引入了 "Restyle" 重塑工具。用户可以通过简单的文字提示词或选择预设风格(如动漫风、插画风、发光感等),让 AI 重新构思照片的视觉效果,甚至能一键更换背景(如将背景切换至海滩或城市景观)。此外,文字帖也迎来了动画背景,用户可以点击全新的彩虹“A”图标,为文字内容配上落叶、波浪等动态场景,让动态消息更具辨识度。
面对全球 21 亿日活用户的庞大基数,Facebook 近年来通过视觉重构、朋友圈专属动态以及回归“戳一戳”(Poke)功能,正全力从一个“蓝白社交平台”转型为更符合年轻人审美的智能互动社区。
划重点:
● 🎭 动态头像:Meta AI 可将静态照片转化为具有挥手、比心等动作的动画。
● 🎨 照片重塑:用户可通过 Meta AI 的 "Restyle" 功能一键改变照片风格或更换背景。
● ✨ 灵动背景:文字贴现支持动画背景,首批上线了季节性落叶和海浪效果。
● 🎯 年轻化战略:这一系列更新是 Facebook 吸引 Gen Z 用户的关键举措。
via AI新闻资讯 (author: AI Base)
AI 浪潮助攻!阿里云中国市场份额升至 36%,连续三季度增长稳坐“头把交椅”
在全球 AI 基础设施需求爆发的背景下,中国云计算市场格局正发生微妙变化。根据国际调研机构 Omdia 的最新数据,阿里云在 2025 年第三季度的表现尤为抢眼,其市场占有率已从上一季度的 34% 攀升至 36%。
AI 成为核心增长引擎:
Omdia 的报告指出,AI 已成为驱动云基础设施服务新增需求的核心动力。阿里云凭借在 AI 领域的深厚积淀,不仅实现了市场份额的连续三个季度增长,更进一步巩固了其在中国市场的领军地位。
三位数增长背后的“硬实力”:
根据阿里巴巴最新财报显示,阿里云的 AI 相关产品收入表现极其强劲,已连续 九个季度 保持三位数的同比增长。这表明在大模型研发和企业 AI 转型潮中,阿里云已成功将技术优势转化为商业胜势。
行业观察:
随着 AI 技术从实验室走向大规模产业应用,算力底座的竞争已进入白热化。阿里云份额的逆势提升,反映出市场对于具备强大 AI 支撑能力的云服务商有着更高的粘性。在“算力即生产力”的时代,阿里云正在利用 AI 杠杆,不断拉大与竞对的距离。
via AI新闻资讯 (author: AI Base)
在全球 AI 基础设施需求爆发的背景下,中国云计算市场格局正发生微妙变化。根据国际调研机构 Omdia 的最新数据,阿里云在 2025 年第三季度的表现尤为抢眼,其市场占有率已从上一季度的 34% 攀升至 36%。
AI 成为核心增长引擎:
Omdia 的报告指出,AI 已成为驱动云基础设施服务新增需求的核心动力。阿里云凭借在 AI 领域的深厚积淀,不仅实现了市场份额的连续三个季度增长,更进一步巩固了其在中国市场的领军地位。
三位数增长背后的“硬实力”:
根据阿里巴巴最新财报显示,阿里云的 AI 相关产品收入表现极其强劲,已连续 九个季度 保持三位数的同比增长。这表明在大模型研发和企业 AI 转型潮中,阿里云已成功将技术优势转化为商业胜势。
行业观察:
随着 AI 技术从实验室走向大规模产业应用,算力底座的竞争已进入白热化。阿里云份额的逆势提升,反映出市场对于具备强大 AI 支撑能力的云服务商有着更高的粘性。在“算力即生产力”的时代,阿里云正在利用 AI 杠杆,不断拉大与竞对的距离。
via AI新闻资讯 (author: AI Base)
OpenAI女高管遭解雇 曾质疑AI成人内容风险
OpenAI以性别歧视为由,解雇了一名反对推出争议性AI成人内容的安全高管。OpenAI在今年 1 月初解雇了高管瑞安·贝默斯特,当时她刚结束一段休假。OpenAI向她表示此次解雇与她对一名男性同事的性别歧视有关。贝默斯特对此发布声明称:“对于我歧视他人的指控完全不实。” OpenAI 发言人在一份声明中表示,贝默斯特“在任职期间做出了宝贵贡献,她的离职与她在公司工作期间提出的任何问题无关”。她被解雇发生在OpenAI计划于今年年初推出的成人模式之前,该模式将允许用户在ChatGPT中创作AI成人内容。在被解雇前,贝默斯特曾向同事表示她反对成人模式并担忧这可能对用户产生有害影响。
—— 凤凰网科技、华尔街日报
via 风向旗参考快讯 - Telegram Channel
OpenAI以性别歧视为由,解雇了一名反对推出争议性AI成人内容的安全高管。OpenAI在今年 1 月初解雇了高管瑞安·贝默斯特,当时她刚结束一段休假。OpenAI向她表示此次解雇与她对一名男性同事的性别歧视有关。贝默斯特对此发布声明称:“对于我歧视他人的指控完全不实。” OpenAI 发言人在一份声明中表示,贝默斯特“在任职期间做出了宝贵贡献,她的离职与她在公司工作期间提出的任何问题无关”。她被解雇发生在OpenAI计划于今年年初推出的成人模式之前,该模式将允许用户在ChatGPT中创作AI成人内容。在被解雇前,贝默斯特曾向同事表示她反对成人模式并担忧这可能对用户产生有害影响。
—— 凤凰网科技、华尔街日报
via 风向旗参考快讯 - Telegram Channel
继安卓版上线数月后,谷歌正式宣布将其备受瞩目的“使用 AI 创建照片”(AI Creations)功能带到 iPhone 和 iPad 平台。这一更新意味着 iOS 用户现在也可以利用谷歌强大的 Gemini AI 算力,将普通的手机相册瞬间变为极具创意的艺术工坊。
让照片“变身”:从专业头像到二次元卡通 该功能的核心在于其丰富的预设模板,能够自动识别并提取照片中的主体(人或物),并将其完美融合进 AI 生成的场景中。
● 热门玩法:用户可以选择“专业头像照”模板快速生成职场证件照;使用“变成收藏品”将照片实体化;或者利用“创建卡通形象”生成展示个人爱好的二次元作品。
● 持续更新:谷歌承诺将定期更新模板库,以确保用户的创作过程始终保持新鲜感和多样风格。
访问权限与地域限制 尽管大多数基础模板对所有符合条件的用户开放,但谷歌也设立了一定的门槛:
● 资格要求:部分高级或特定模板的访问权限受限,用户需满足“照片”应用中 Gemini 功能的特定资格要求才能解锁。
● 全球推送:除美国外,该功能正同步在阿根廷、巴西、印度、日本、墨西哥及埃及等多个国家和地区陆续上线。
目前,iPhone 和 iPad 用户只需将谷歌相册更新至最新版本,即可在应用内探索这些全新的 AI 创意工具。
via AI新闻资讯 (author: AI Base)
本周一(2月9日),美国在线保险经纪平台 Insurify 宣布推出保险行业首款专为 ChatGPT 打造的原生应用,正式切入 OpenAI 的应用生态。这一消息犹如深水炸弹,瞬间引发了全球保险经纪行业的集体恐慌,导致美股多家传统保险经纪巨头在当日遭遇历史性的暴跌。
核心功能:让买保险像聊天一样简单
Insurify 推出的这款应用旨在消除保险购买过程中的信息差与繁琐表单。
● 零表单体验:用户无需在数十个网页间跳转或重复填写个人信息。只需通过 ChatGPT 以通俗语言进行对话,系统即可根据用户提到的车辆型号、驾驶记录和信用概况提供个性化建议。
● 海量数据支撑:该应用接入了 Insurify 积累的 1.96亿条汽车保险报价和 7万余条真实客户评论,能够即时进行横向价格对比,甚至能解读晦涩的保单条款。
资本市场震怒:巨头遭遇“黑色星期一”
当日,标普500保险指数暴跌 3.89%,创下去年10月以来的最大单日跌幅。投资者的抛售潮主要集中在高度依赖人工咨询的传统经纪公司:
● Willis Towers Watson (WTW):收跌 12.10%,遭遇2008年金融危机以来最糟糕的单日表现。
● Arthur J. Gallagher & Co.:大跌 9.85%。
● Aon (怡安):跌幅达 9.27%。
行业洞察:去中介化的新里程碑
市场分析人士指出,尽管 AI 目前仍被视为“效率放大器”,但 Insurify 的应用标志着保险分销渠道正发生结构性移位。随着 ChatGPT 每周服务超过 8亿活跃用户,这类“对话式投保”极有可能在零售和中小企业保险领域取代传统经纪人的角色。
via AI新闻资讯 (author: AI Base)
机器人进化“奇点”已至?原力灵机发布全球首个具身原生大模型 DM0:不仅全面开源,更要让机器人“自学成才”
具身智能赛道正迎来一次具有里程碑意义的爆发。近日,原力灵机正式发布了其具身原生系列三大核心产品,其中最受业界瞩目的是全球首个具身原生大模型 DM0。这不仅标志着机器人大脑有了“原生”底座,更预示着具身智能将加速走进现实生产力。
从0开始的“具身原生”:让机器人拥有直觉
与以往通过改写大语言模型不同,DM0是原力灵机与阶跃星辰联合从零开始训练的具身原生大模型。
深度融合:该模型将多模态互联网信息与具身场景的多传感数据进行深度融合,实现了感知与行动的统一。
多任务覆盖:预训练阶段混合了三类核心任务,目前已成功覆盖8种主流机器人机型。
极强通用性:具备出色的跨机型泛化与迁移能力,这意味着开发者可以将一套逻辑快速适配到不同的硬件形态上。
2.4B 参数实现“四两拨千斤”,真机评测全球第一
在参数量并非万能的时代,DM0证明了效率的价值。其 2.4B 参数量版本在 RoboChallenge 真机评测中一举夺得双项第一,目前位居榜单全球首位。这种以小博大的性能表现,极大降低了机器人对后端算力的依赖。
全面开源:消费级显卡也能玩转机器人开发
原力灵机宣布DM0已全面开源,这无疑是给全球开发者的一份大礼。
开发友好:开发者甚至可以在消费级显卡上对模型进行微调和二次开发,极大降低了创新门槛。
生态闭环:同步发布的还包括具身原生开发框架 Dexbotic2.0 以及具身原生应用量产工作流 DFOL,构建起从开发到量产的完整链路。
行业观察:具身智能的“安卓时刻”?
随着DM0的开源与具身原生框架的落地,机器人开发正从“手工作坊”向“工业化量产”跨越。当一个具备强跨机型泛化能力的大模型成为基础设施,具身智能的爆发规模将远超我们的想象。
via AI新闻资讯 (author: AI Base)
具身智能赛道正迎来一次具有里程碑意义的爆发。近日,原力灵机正式发布了其具身原生系列三大核心产品,其中最受业界瞩目的是全球首个具身原生大模型 DM0。这不仅标志着机器人大脑有了“原生”底座,更预示着具身智能将加速走进现实生产力。
从0开始的“具身原生”:让机器人拥有直觉
与以往通过改写大语言模型不同,DM0是原力灵机与阶跃星辰联合从零开始训练的具身原生大模型。
深度融合:该模型将多模态互联网信息与具身场景的多传感数据进行深度融合,实现了感知与行动的统一。
多任务覆盖:预训练阶段混合了三类核心任务,目前已成功覆盖8种主流机器人机型。
极强通用性:具备出色的跨机型泛化与迁移能力,这意味着开发者可以将一套逻辑快速适配到不同的硬件形态上。
2.4B 参数实现“四两拨千斤”,真机评测全球第一
在参数量并非万能的时代,DM0证明了效率的价值。其 2.4B 参数量版本在 RoboChallenge 真机评测中一举夺得双项第一,目前位居榜单全球首位。这种以小博大的性能表现,极大降低了机器人对后端算力的依赖。
全面开源:消费级显卡也能玩转机器人开发
原力灵机宣布DM0已全面开源,这无疑是给全球开发者的一份大礼。
开发友好:开发者甚至可以在消费级显卡上对模型进行微调和二次开发,极大降低了创新门槛。
生态闭环:同步发布的还包括具身原生开发框架 Dexbotic2.0 以及具身原生应用量产工作流 DFOL,构建起从开发到量产的完整链路。
行业观察:具身智能的“安卓时刻”?
随着DM0的开源与具身原生框架的落地,机器人开发正从“手工作坊”向“工业化量产”跨越。当一个具备强跨机型泛化能力的大模型成为基础设施,具身智能的爆发规模将远超我们的想象。
via AI新闻资讯 (author: AI Base)
协作终端变身 AI 引擎!思科发布新一代边缘 AI 基础架构设备
在近日举行的欧洲集成系统展(ISE)上,思科(Cisco)发布了多款深度融合 AI 的全新协作硬件,旨在将会议室、办公桌及一线工作场景转化为 IT 团队可管理的“边缘基础架构”。思科协作设备业务副总裁 Espen Loberg 指出,这些设备正处于 AI 与物理世界交汇的“最后一公里”,具备直接在边缘处理智能信息的能力。
此次更新的核心产品包括:
● Room Kit Pro G2:专为复杂视听环境设计,集成 Nvidia Jetson AI 计算平台,其 AI 处理能力较前代提升 25 倍。该设备支持多达 7 个 4K 摄像头,能通过以太网实现音视频传输(AVoIP),并首批获得了微软 Teams 认证。
● Desk Pro G2:针对个人及小型协作空间,配备双 4800 万像素摄像头及 27 英寸 4K 交互显示屏,支持高管级(executive-level)的远程呈现体验。
● 无线电话 9821:一款专为医院、仓库等一线环境打造的坚固型手持终端,采用 Wi-Fi 6E 技术,支持超低延迟语音通信并集成了智能体 AI(Agentic AI)。
此外,思科还预览了 Control Hub 的 AI 助手集成功能。IT 管理员未来可通过 Microsoft Copilot 或 ChatGPT 等工具,以自然语言询问设备运行健康度、房间利用率等数据。据悉,Room Kit Pro G2 与无线电话 9821 预计将于 2026 年第二季度正式发货。
via AI新闻资讯 (author: AI Base)
在近日举行的欧洲集成系统展(ISE)上,思科(Cisco)发布了多款深度融合 AI 的全新协作硬件,旨在将会议室、办公桌及一线工作场景转化为 IT 团队可管理的“边缘基础架构”。思科协作设备业务副总裁 Espen Loberg 指出,这些设备正处于 AI 与物理世界交汇的“最后一公里”,具备直接在边缘处理智能信息的能力。
此次更新的核心产品包括:
● Room Kit Pro G2:专为复杂视听环境设计,集成 Nvidia Jetson AI 计算平台,其 AI 处理能力较前代提升 25 倍。该设备支持多达 7 个 4K 摄像头,能通过以太网实现音视频传输(AVoIP),并首批获得了微软 Teams 认证。
● Desk Pro G2:针对个人及小型协作空间,配备双 4800 万像素摄像头及 27 英寸 4K 交互显示屏,支持高管级(executive-level)的远程呈现体验。
● 无线电话 9821:一款专为医院、仓库等一线环境打造的坚固型手持终端,采用 Wi-Fi 6E 技术,支持超低延迟语音通信并集成了智能体 AI(Agentic AI)。
此外,思科还预览了 Control Hub 的 AI 助手集成功能。IT 管理员未来可通过 Microsoft Copilot 或 ChatGPT 等工具,以自然语言询问设备运行健康度、房间利用率等数据。据悉,Room Kit Pro G2 与无线电话 9821 预计将于 2026 年第二季度正式发货。
via AI新闻资讯 (author: AI Base)
谷歌在桌面操作系统领域的野心正随着其“安卓电脑”系统的细节流出而逐渐清晰。据IT之家援引科技媒体9To5Google 的最新报道,代号为 Aluminum OS 的谷歌新一代操作系统正致力于实现 AI 助手的深度融合,将 Gemini 提升至系统级全局入口的高度。
更隐蔽也更强大的 AI 入口
在上月的泄露信息中,人们注意到新系统的状态栏顶部出现了 Gemini 图标。而最新的代码分析(Google App v17.5测试版)进一步揭示了其无缝集成的交互方式:
状态栏常驻:Gemini 按钮被安置在屏幕右上角的状态栏,紧邻 Wi-Fi 和电池图标,用户可随时通过点击唤醒。
快捷键秒开:新系统支持通过 Google 键 + 空格键 组合实现快速启动。这一设计与新款 Chromebook Plus 键盘上新增的“G”键相呼应,意图将其打造为类似苹果 Spotlight 搜索的全局核心。
从“助手”到“OS 大脑”
代码串显示,Gemini 在 Aluminum OS 中将承担起撰写、规划、头脑风暴等全方位任务。这种具备上下文理解能力的 AI 助手一旦深度集成到桌面环境,意味着它能更精准地感知用户的办公状态与屏幕内容,实现更高效的任务流转。
行业观察:生产力工具的 AI 决战
Aluminum OS 的这一变动,标志着谷歌正试图打破 Android 手机生态与桌面生产力之间的壁垒。通过将 Gemini 塑造成系统级全局入口,谷歌不仅在对标苹果的 Siri 集成方案,更是在重塑用户与电脑的交互逻辑——AI 不再是一个独立的 App,而是操作系统的“灵魂”。
目前,Aluminum OS 仍处于高度保密阶段,但其所展现出的“AI 原生操作系统”雏形,无疑为未来的移动与桌面融合趋势定下了基调。
via AI新闻资讯 (author: AI Base)