https://api.oaibest.com - API中转2.8折起
https://t.me/AI_News_CN
📈主流AI服务状态页通知 | 🆕汇集全网ChatGPT/AI新闻 #AI #ChatGPT
🆓免费AI聊天 https://free.netfly.top
BEST AI中转 https://api.oaibest.com 2.8折起 支持OpenAI, Claude code, Gemini,Grok, Deepseek, Midjourney, 文件上传分析

Buy ads: https://telega.io/c/AI_News_CN
💰 Anthropic洽谈筹集高达100亿美元新资金

人工智能公司Anthropic正在洽谈筹集高达100亿美元的新资金。

(财经快讯)

via 茶馆 - Telegram Channel
Increased latency on realtime, chat completions and text embedding APIs

Status: Investigating

We have identified that users are experiencing elevated latency for the impacted services. We are working on implementing a mitigation.

Affected components
Completions (legacy) (Degraded performance)
Realtime (Degraded performance)
Embeddings (Degraded performance)

via OpenAI status
Service Degradation for ⌘ K

Aug 21, 18:30 UTC
Investigating - We are investigating this issue.

via Cursor Status - Incident History
Service Degradation due to Upstream Provider Issues

Aug 21, 17:00 UTC
Monitoring - Due to issues with upstream service providers:
- Users selecting the 'Auto' model setting are experiencing increased error rates
- The extension marketplace in Cursor is currently seeing elevated latency
- Login and signup processes may also be impacted

We expect these problems to resolve automatically once the upstream issue is fixed.

via Cursor Status - Incident History
↩️ 针对市场误关联情况,需澄清:DeepSeek新版本发布慢与昇腾芯片技术问题无直接关联。实际是,昇腾系列芯片本身不存在重大质量问题,但华为在昇腾系列芯片(...


LoopDNS资讯播报:

DeepSeek 因华为芯片问题推迟新 AI 模型发布 据三位知情人士透露,中国人工智能公司 DeepSeek 因未能在华为昇腾芯片上成功训练其 R2 模型,而推迟了该模型的发布。此前在今年 1 月推出 R1 模型后,有关部门鼓励公司改用华为系统替代英伟达系统。训练问题导致原定 5 月的发布推迟,并使 DeepSeek 在竞争中落后。消息人士称,华为曾派工程师协助,但未能完成一次成功的训练运行。DeepSeek 仍在与华为合作,使该模型在推理阶段与华为芯片兼容。 来源:金融时报

针对市场误关联情况,需澄清:DeepSeek新版本发布慢与昇腾芯片技术问题无直接关联。实际是,昇腾系列芯片本身不存在重大质量问题,但华为在昇腾系列芯片(尤其是910B)售后存在严重问题,包括售前夸大良品率、交货周期等信息,售后联系困难且态度恶劣,导致多家公司计划砍掉910B订单。此后华为改善售后态度,开始上门服务并道歉,DeepSeek也在此列。

via LoopDNS资讯播报 - Telegram Channel
#YouTube #建站 #影视

🎞
MediaCMS - 一个「低仿」 YouTube 的在媒体播放程序

🌐 在线演示

MediaCMS 的界面布局基本是 YouTube ,支持多种媒体类型包括视频、音频、图片、PDF等

基于 Django 开发,性能优秀

➡️已收录至「开源影视程序」

📮投稿 📢频道 💬群聊 🔎索引

via 极客分享 - Telegram Channel
Elevated errors on Claude Sonnet 4

Aug 21, 13:45 UTC
Identified - The issue has been identified and a fix is being implemented.

Aug 21, 13:39 UTC
Investigating - We are currently investigating this issue.

via Anthropic Status - Incident History
Elevated errors on Claude Opus 4.1

Aug 21, 13:01 UTC
Investigating - We are currently investigating this issue.

via Anthropic Status - Incident History
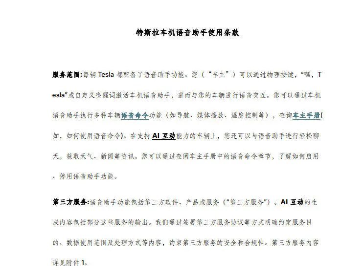
特斯拉大模型“上车”细节曝光:语音助手接入豆包与DeepSeek

8月21日,特斯拉正在为其车辆的语音助手功能引入更强的AI能力。根据特斯拉中国官网最新更新的《特斯拉车机语音助手使用条款》,官方首次明确其语音助手将接入外部大模型技术,合作伙伴包括字节跳动旗下的火山引擎和人工智能公司DeepSeek。

条款内容显示,特斯拉的语音助手将得到 火山引擎提供的Doubao大模型(云雀大模型)和DeepSeek Chat 的技术支持。这意味着,在具备AI互动能力的特斯拉车辆上,车主不仅能通过语音命令控制车辆功能,未来还将能与语音助手 进行轻松聊天,以获取资讯、查询天气等,实现更自然的智能座舱交互体验。车主可通过物理按键或“嘿,Tesla”等唤醒词激活该功能。

这一变化标志着特斯拉在中国市场正加速其智能化服务的本地化进程,通过与本土领先的AI技术公司合作,来提升其产品的竞争力。不过,尽管使用条款已经公布了技术合作方,但对于用户何时能真正体验到这些增强的AI互动功能,官方暂未公布具体的上线时间

via cnBeta.COM - 中文业界资讯站 (author: 稿源:凤凰网科技)
特斯拉车机语音助手将接入豆包和DeepSeek

特斯拉公司官网《特斯拉车机语音助手使用条款》显示,每辆特斯拉都配备了语音助手功能。车主可以通过物理按键,“嘿,Tesla”或自定义唤醒词激活车机语音助手,进而与车辆进行语音交互。条款还显示,在支持人工智能互动能力的车辆上,车主还可以与语音助手进行轻松聊天,获取天气、新闻等资讯。车主可以通过查阅 “车主手册” 中的语音命令章节,了解如何启用、停用语音助手功能。条款显示,特斯拉车机语音助手将接入火山引擎提供的Doubao大模型和DeepSeek Chat。官方暂未公布AI互动具体上线时间。

—— 特斯拉

via 风向旗参考快讯 - Telegram Channel
🚀 DEEPSEEK 为下一代国产芯片设计 UE8M0 FP8

DEEPSEEK 公司正在为即将推出的下一代国产芯片设计 UE8M0 FP8 技术。

(财经快讯)

via 茶馆 - Telegram Channel
官宣V3.1后DeepSeek最新透露:是针对即将发布的下一代国产芯片设计!

8月21日,DeepSeek在其官宣“正式发布DeepSeek-V3.1”的文章里面提到,DeepSeek-V3.1使用了UE8M0FP8Scale的参数精度。另外,V3.1对分词器及chat template进行了较大调整,与DeepSeek-V3存在明显差异。DeepSeek官微在置顶留言里说,UE8M0FP8是针对即将发布的下一代国产芯片设计。

据DeepSeek官方公众号21日消息,DeepSeek-V3.1正式发布。本次升级包含以下主要变化:

混合推理架构:一个模型同时支持思考模式与非思考模式;

更高的思考效率:相比DeepSeek-R1-0528,DeepSeek-V3.1-Think能在更短时间内给出答案;

更强的Agent能力:通过Post-Training优化,新模型在工具使用与智能体任务中的表现有较大提升。

官方App与网页端模型已同步升级为DeepSeek-V3.1。用户可以通过“深度思考”按钮,实现思考模式与非思考模式的自由切换。

价格调整方面,DeepSeek表示将于北京时间2025年9月6日凌晨起,对DeepSeek开放平台API接口调用价格进行如下调整:执行新版价格表(如下图所示,详见定价页面);取消夜间时段优惠。

在9月6日前,所有API服务仍按原价格政策计费,可继续享受当前优惠。

每日经济新闻综合公开消息

via cnBeta.COM - 中文业界资讯站 (author: 稿源:每日经济新闻)
Meta暂停AI部门招聘,结束数亿美元人才抢夺战

Meta已暂停其新成立的人工智能部门招聘,结束了一场包括高达1亿美元签约奖金的昂贵人才争夺战。公司发言人表示,这只是在引入人才后进行的"基本组织规划"。

据报道,Meta最近将AI业务重组为四个团队,包括专注于构建机器超级智能的"TBD实验室"、AI产品部门、基础设施部门和长期项目探索部门,统称为"Meta超级智能实验室"。今年Meta在AI领域投入巨资,包括以143亿美元收购Scale AI 49%股份,创始人王亚历山大现领导其Llama开源大语言模型实验室。

CNBC

🍀在花频道 🍵茶馆 📮投稿

via 科技圈🎗在花频道📮 - Telegram Channel
↩️🖼 🤖 DeepSeek v3.1支持 Anthropic API,可快速接入 Claude Code,但文档出现拼写错误(Anthoripic)。


科技圈🎗在花频道📮:

🤖 DeepSeek-V3.1正式发布:支持混合推理架构,Agent能力大幅提升 深度求索今日发布并开源DeepSeek-V3.1,新版本采用混合推理架构,一个模型同时支持思考模式与非思考模式。相比DeepSeek-R1-0528,V3.1-Think在输出token数减少20%-50%的情况下,各项任务平均表现持平,思考效率显著提升。 新模型在Agent能力方面表现突出,在代码修复测评SWE和命令行终端环境复杂任务中相比之前版本有明显提高,在多项搜索评测指标上也取得较大提升。官方App、网页端及AP…

🤖 DeepSeek v3.1支持 Anthropic API,可快速接入 Claude Code,但文档出现拼写错误(Anthoripic)。

⚡️更新:目前官网已修正。

DeepSeek Anthropic API | 存档

🍀在花频道 🍵茶馆 📮投稿

via 科技圈🎗在花频道📮 - Telegram Channel
Back to Top
Copyright © 2025 BESTAI. All rights reserved.
BEST AI API中转 - OpenAI DeepSeek Claude Gemini Grok MidJourney API 2.8折起
[email protected]