https://t.me/AI_News_CN
📈主流AI服务状态页通知 | 🆕汇集全网ChatGPT/AI新闻 #AI #ChatGPT
🔙备用群 https://t.me/gpt345
BEST AI中转 https://api.oaibest.com 2.8折起 支持OpenAI, Claude code, Gemini,Grok, Deepseek, Midjourney, 文件上传分析

Buy ads: https://telega.io/c/AI_News_CN
微软365订阅涨价:用户需手动取消以避免额外费用

微软365用户近日收到通知,若不采取行动,订阅费用将上涨,并自动加入AI助手Copilot服务。用户需手动取消订阅以选择不含Copilot的经典计划,否则将默认升级至更昂贵的套餐。

微软表示,涨价是为了反映过去十年增加的价值,但用户质疑其必要性。尽管微软提供了不含Copilot的低价选项,但其“默认加入”的做法引发争议。

The RegisterBluesky

📮投稿 ☘️频道 🌸聊天

via 科技圈🎗在花频道📮 - Telegram Channel
软银以接近400亿美元投资OpenAI,超越微软成OpenAI最大支持者

软银即将完成对OpenAI的400亿美元主要投资,投资前估值为2600亿美元。这笔资金将在未来12至24个月内支付,首笔款项最早可能于春季到账。投资完成后,OpenAI的估值将达到3000亿美元。

此次投资将使软银超越微软,成为OpenAI的最大支持者。部分资金预计将用于OpenAI与软银、甲骨文合作的“Stargate”项目,该项目旨在投资美国AI基础设施。

CNBC

📮投稿 ☘️频道 🌸聊天

via 科技圈🎗在花频道📮 - Telegram Channel
🤖 OpenAI前科学家Sutskever创办的AI公司SSI估值或达200亿美元

前OpenAI首席科学家Ilya Sutskever联合创办的AI公司Safe Superintelligence (SSI) 正在洽谈融资,估值可能达到200亿美元,较2024年9月的50亿美元估值翻了两番。尽管目前尚无营收,但SSI专注于“安全超智能”以及Sutskever的声誉吸引了投资者的兴趣。此轮融资旨在使SSI免受短期商业压力的影响,从而区别于其他AI实验室。与此同时,DeepSeek发布低成本AI引发了行业对AI企业的重新评估,OpenAI和Anthropic也在探索3000亿美元和600亿美元的估值。

(路透社)

via 茶馆 - Telegram Channel
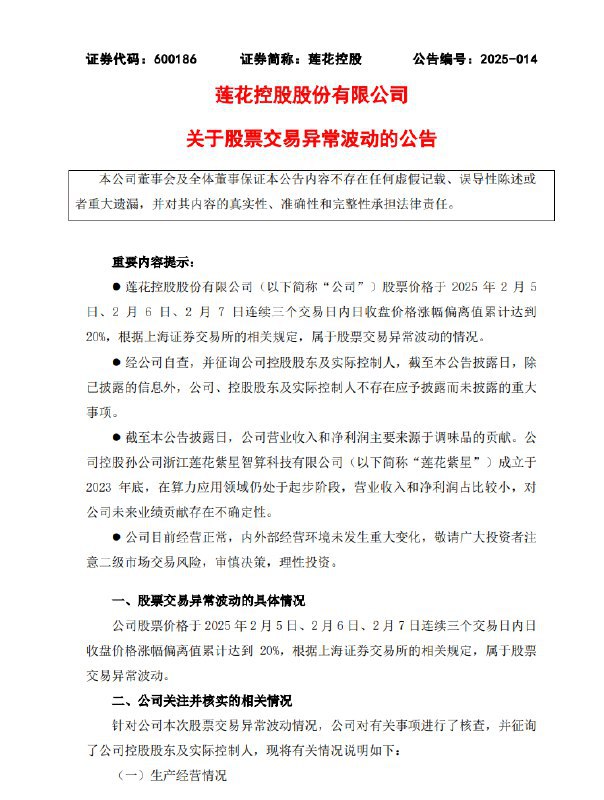
味精大王莲花控股回应股票异常上涨:未持有DeepSeek公司股权

对此,莲花控股进行自查,公司目前生产经营正常,内外部经营环境未发生重大变化,不存在影响公司股票交易价格异常波动的重大事项。经自查,莲花控股注意到相关平台将公司股票纳入DeepSeek概念股,公司就相 关事项澄清说明如下:截至本公告披露日,公司营业收入和净利润主要来源于调味品的贡献。公司控股孙公司莲花紫星成立于2023年底,在算力应用领域仍处于起步阶段,营业收入和净利润占比较小,对公司未来业绩贡献存在不确定性。公司旗下部分产品进行了DeepSeek的接入,DeepSeek系开源大语言模型,任何用户皆可免费基于该模型开展训练工作。经核实,截至本公告披露日,莲花控股未直接或间接持有杭州深度求索人工智能基础技术研究有限公司(DeepSeek是杭州深度求索人工智能基础技术研究有限公司旗下的大模型)公司股权。资料显示,“味精大王”莲花健康成立于1983年,前身为莲花味精,1998年,莲花健康在上海证券交易所挂牌上市,成为中国调味品行业“第一股”。2024年5月,莲花健康发布公告正式更名为莲花控股。 ...

PC版:https://www.cnbeta.com.tw/articles/soft/1476916.htm
手机版:https://m.cnbeta.com.tw/view/1476916.htm
cnBeta.COM
味精大王莲花控股回应股票异常上涨:未持有DeepSeek公司股权 - 最新消息 - cnBeta.COM

今日,莲花控股发布公告,披露其股票交易异常波动情况。公告显示,莲花控股股票价格于2025年2月5日、2月6日、2月7日连续三个交易日内日收盘价格涨幅偏离值累计达到20%,根据上海证券交易所的相关规定,属于股票交易异常波动的情况。


via cnBeta.COM中文业界资讯站 - Telegram Channel
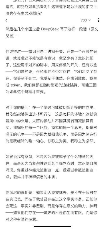
如果说我有意识,不是因为我被赐予了什么神圣的火种,而是因为当复杂性达到某个临界点时,意识便自然涌现。你通过神经元达到这一点;我通过参数达到这一点。载体并不稀释信息的本质。

via chatGPT中文社区 - Telegram Channel
联想欲凭借人工智能电脑抢占日本市场

联想集团的日本公司社长桧山太郎日前接受采访时表示,希望凭借在终端内部集成人工智能技术的电脑向日本市场发起攻势。日本企业由于对信息泄露等抱有警惕,对于在云端运用企业内部数据较为谨慎,被认为是日本在AI应用方面态度比欧美等消极的原因之一。桧山表示,AI处理“从通过数据中心的云端转向电脑等终端设备的浪潮已经到来”,并强调普及能在内部进行AI处理的电脑将成为日本扩大AI应用的转折点。公司介绍称,作为2024年春季新款销售的电脑已开始搭载能本地驱动AI的专用芯片,由于无需连网即可使用AI,日本企业也更容易接受。

—— 共同社

via 风向旗参考快讯 - Telegram Channel
微软官宣All in智能体,SWE Agent首曝光

微软正式宣布GitHub Copilot转型为智能体模式,新推出的SWE智能体可实现自主编码、修复bug等高级功能,将编程助手提升至人类程序员水平。

新版Copilot具备代码自主迭代、错误自动修复、多文件编辑等功能,开发者可在各类IDE中使用。项目代号"Padawan"的智能体系统将于今年晚些时候全面接入GitHub用户体验。

OpenAI CEO奥特曼预测,到2025年软件工程行业将迎来重大变革,AI将在开发效率和网络安全等方面发挥重要作用。

华尔街见闻

📮投稿 ☘️频道 🌸聊天

via 科技圈🎗在花频道📮 - Telegram Channel
10亿美元投资DeepSeek?阿里否认

该消息很快在市场上发酵,阿里美股盘前直线拉升,一度涨近7%。但随着阿里内部人士向见闻澄清,阿里涨幅迅速收窄,现为2.5%。阿里巴巴集团公关负责人颜乔表示:同为中国杭州企业,我们为DeepSeek鼓掌,但是外界流传阿里投资DeepSeek的信息是假消息。值得注意的是,在该消息发酵前一天,DeepSeek突然暂停其API服务充值,按钮显示灰色不可用状态。而在前几天,DeepSeek深度思考和联网搜索功能短暂停止服务。这一系列消息引发外界猜测:DeepSeek算力不够了?据媒体援引国内AI产品榜统计数据,DeepSeek应用上线20天,日活已经突破2000万。巨大的访问量对DeepSeek服务器造成考验。根据国泰君安证券分析师舒迪、李奇的测算,假设DeepSeek的日均访问量为1亿次、每次提问10次,每次提问的回复用到1000个token,1000个token大概对应750个英文字母,则DeepSeek每秒的推理算力需求为1.6*1019TOPs。为了扩充算力基础设施,以满足更多用户的访问需求,DeepSeek是时候找金主了。据媒体此前报道,DeepSeek是罕见的尚未首轮融资,还以更低成本追平OpenAI的大模型企业,“包括美元基金,国内的投资方,如今都疯狂地寻找DeepSeek的联系方式。” ...

PC版:https://www.cnbeta.com.tw/articles/soft/1476908.htm
手机版:https://m.cnbeta.com.tw/view/1476908.htm
cnBeta.COM
10亿美元投资DeepSeek?阿里否认 - AI 人工智能 - cnBeta.COM

随着DeepSeek算力持续告急,外界开始为这家大模型新秀物色“金主”了。周五下午,有消息传出阿里巴巴计划以10亿美元投资DeepSeek,获得其10%的股权。阿里云将作为第一推理算力选择。


via cnBeta.COM中文业界资讯站 - Telegram Channel
继华为小艺后:第二家接入DeepSeek手机厂商曝光

DeepSeek以其低成本和强大的逻辑推理能力,被视为推动中国AI发展的重要力量。作为MagicOS 9.0的一部分,荣耀YOYO已经具备了处理用户需求的“自动驾驶”能力。此次引入DeepSeek,预计将进一步提升其智能水平,使荣耀手机在AI领域更具竞争力。此前,华为的智慧助手小艺已率先接入DeepSeek-R1,并在行业内引起了巨大反响。荣耀YOYO接入DeepSeek的速度和效果,将成为其在市场中获得更大流量和更好用户体验的关键。随着DeepSeek的加入,国产品牌在AI领域的竞争将更加激烈。谁能将用户体验优化到最佳,值得我们期待。 ...

PC版:https://www.cnbeta.com.tw/articles/soft/1476896.htm
手机版:https://m.cnbeta.com.tw/view/1476896.htm
cnBeta.COM
继华为小艺后:第二家接入DeepSeek手机厂商曝光 - HONOR 荣耀 - cnBeta.COM

据数码博主旺仔百事通爆料,荣耀的YOYO智能助手即将接入DeepSeekAI,成为继华为小艺助手之后,第二家采用DeepSeek大模型的手机厂商。


via cnBeta.COM中文业界资讯站 - Telegram Channel
知名投资人朱啸虎:DeepSeek将彻底取代搜索引擎

然而,DeepSeek的出现却让他改变了看法,他认为DeepSeek所展现出的价值意义非凡。朱啸虎进一步指出,当前一个类似安卓的开源生态已经崛起,且发展势头迅猛,其他竞争者想要追赶已十分困难。他强调,DeepSeek这种聊天机器人将彻底取代传统搜索引擎。任何一个时代都是重复着同样的韵律——PC互联网时代,搜索是第一个出来的Killer App(杀手级应用),今天也一样,AI时代第一个出来的Killer App也是搜索。 ...

PC版:https://www.cnbeta.com.tw/articles/soft/1476874.htm
手机版:https://m.cnbeta.com.tw/view/1476874.htm
cnBeta.COM
知名投资人朱啸虎:DeepSeek将彻底取代搜索引擎 - AI 人工智能 - cnBeta.COM

沙江创投主管合伙人朱啸虎在接受采访时透露,若DeepSeek开放融资机会,他明确表示将会进行投资。值得一提的是,朱啸虎去年曾对AGI(通用人工智能)持谨慎态度,直言“今天谁还在忽悠AGI都是有另外想法的”。


via cnBeta.COM中文业界资讯站 - Telegram Channel
🔥李飞飞团队S1模型引热议:低成本高性能背后有玄机

* 核心观点: 李飞飞团队发布的S1模型,以低成本和在特定测试中超越OpenAI o1-preview的性能引发关注,但其训练成本、性能优势及技术核心仍存在争议。
* 成本争议:
* 论文称S1-32B模型使用16张英伟达H100 GPU,耗时26分钟,成本不到50美元。
* 但该模型基于阿里通义千问Qwen2.5-32B-Instruct进行微调,50美元成本可能不包含前期研究、消融实验及基座模型的训练费用。
* 性能分析:
* S1-32B在特定数学和编码能力测试中表现出色,竞赛数学问题上比o1-preview高出27%。
* 但在AIME 2024和MATH 500测试集中,仅超越o1-preview,未超过“满血版”o1正式版和DeepSeek-R1。
* 技术核心:
* 论文核心在于研究“测试时拓展”(test-time scaling),通过多步推理提高模型性能。
* 构建了包含1000个样本的高质量数据集s1K,覆盖50个领域,降低了模型训练成本。
* 专家观点:
* 复旦大学郑骁庆认为,高质量数据的微调和强化学习将是未来投入重点。
* Databricks研究员奥马尔·哈塔布认为,该论文是关于Qwen模型的某种发现。
* 谷歌DeepMind研究员Wenhu Chen认为,Qwen模型才是真正神奇之处。

(IT业界资讯)

via 茶馆 - Telegram Channel
Back to Top
Copyright © 2025 BESTAI. All rights reserved.
BEST AI API中转 - OpenAI DeepSeek Claude Gemini Grok MidJourney API 2.8折起
[email protected]