https://t.me/AI_News_CN
📈主流AI服务状态页通知 | 🆕汇集全网ChatGPT/AI新闻 #AI #ChatGPT
🆓免费AI聊天 https://free.netfly.top
✨BEST AI中转 https://api.oaibest.com 2.8折起 支持OpenAI, Claude code, Gemini,Grok, Deepseek, Midjourney, 文件上传分析
Buy ads: https://telega.io/c/AI_News_CN
📈主流AI服务状态页通知 | 🆕汇集全网ChatGPT/AI新闻 #AI #ChatGPT
🆓免费AI聊天 https://free.netfly.top
✨BEST AI中转 https://api.oaibest.com 2.8折起 支持OpenAI, Claude code, Gemini,Grok, Deepseek, Midjourney, 文件上传分析
Buy ads: https://telega.io/c/AI_News_CN
Google今日宣布,将扩大其基于 AI 的学习工具 NotebookLM 的访问权限,所有 Google Workspace 教育版用户均可使用,不分年龄。此次扩展将 AI 辅助学习功能带入全球课堂和远程学习环境。
NotebookLM符合Google Workspace 教育版服务条款,享有企业级数据保护。据这家科技巨头称,用户数据既不会被人工审查,也不会用于训练 AI 模型,从而确保教育机构的隐私和合规性。
NotebookLM 被称为“人工智能思维伙伴”,它可以帮助用户更好地理解和参与学习材料。教育工作者和学生都可以上传课程计划、课程标准、讲义或课程阅读材料,以生成实时摘要、指导性课程计划、测验、讨论提示和音频概述,使学习更加便捷和动态。
NotebookLM 支持超过 35 种语言,并在 180 多个启用 Gemini API 的地区可用。用户只能从他们有权访问的 Google Workspace 来源上传内容,并且共享权限仅限于其组织内部,并可选择设置精细的笔记本级权限。
重要的是,这款人工智能工具在设计时还考虑到了法规遵从性,包括遵守 FERPA 和 COPPA 等标准,从而增强了其在教育用途的适用性。
该应用是 Google Workspace 教育版的核心服务,所有使用 Google Workspace 教育版基础版、标准版和 Plus 版的机构均默认启用该应用。此外,管理员可以完全控制其可用性,并可以通过管理控制台选择为特定用户启用或禁用访问权限。
全面部署将于2025 年 8 月 4 日开始,并将在一至四天内在快速发布域和计划发布域中可见。有关 NotebookLM 的更多信息,包括设置和管理选项,请访问此处的专用网页。
via cnBeta.COM - 中文业界资讯站 (author: 稿源:cnBeta.COM)
OpenAI首席执行官萨姆·奥特曼近日警告称,用户与ChatGPT的对话不享有法律保护,可能在诉讼中被法庭用作证据。他指出,由于《纽约时报》于2025年4月提起的诉讼,OpenAI被法律要求保留所有对话记录,包括已删除的内容。奥特曼认为,AI聊天机器人应享有与医生、律师或治疗师对话相同的法律特权(如医患保密协议),并强调用户在使用ChatGPT进行敏感交流前,需要明确的隐私和法律框架。
(PCMag.com)
via 茶馆 - Telegram Channel
OpenAI的ChatGPT本周冲击7亿周活里程碑
OpenAI周一发布的消息显示,AI产业龙头仍在维持凶猛的爆发式增长。ChatGPT应用主管Nick Turley在社交媒体 X 上透露,预计本周ChatGPT将迎来又一重要里程碑 —— 全球周活跃用户数突破七亿,较去年同期翻了四倍。作为参照,OpenAI上一次越过关键周活节点是在今年三月,当时ChatGPT的周活跃用户数刚刚突破五亿。据悉,OpenAI的付费企业用户数量也在近期突破 500万,这个数字在6月时为300万。在公开帖子中,Turley还藏了一句意味深长的话:未来一周将非常重要。此外,OpenAI年度经常性收入现已达到130亿美元,高于今年6月的100亿美元。
—— 财联社、Techcrunch
via 风向旗参考快讯 - Telegram Channel
OpenAI周一发布的消息显示,AI产业龙头仍在维持凶猛的爆发式增长。ChatGPT应用主管Nick Turley在社交媒体 X 上透露,预计本周ChatGPT将迎来又一重要里程碑 —— 全球周活跃用户数突破七亿,较去年同期翻了四倍。作为参照,OpenAI上一次越过关键周活节点是在今年三月,当时ChatGPT的周活跃用户数刚刚突破五亿。据悉,OpenAI的付费企业用户数量也在近期突破 500万,这个数字在6月时为300万。在公开帖子中,Turley还藏了一句意味深长的话:未来一周将非常重要。此外,OpenAI年度经常性收入现已达到130亿美元,高于今年6月的100亿美元。
—— 财联社、Techcrunch
via 风向旗参考快讯 - Telegram Channel
这周疯狂使用 Claude Code,探索 CC 在部门团队使用的可行性,结果非常让我惊喜,初步解决完数据隐私问题,就可以投入到技术工作流程里面去。
会自动行动、思考、优化、测试的编程工具,我每晚编码到凌晨两三点,同时开三个项目:web & python & go & rust,我会的技术栈他都会,我不会的他也会👀。**这也是周刊为啥停一周的原因,写代码太晚太累**。
我觉得这个工具会让有能力的人变得更厉害,让有效率的人变得更强,让有想法的人能快速进行创造。认知高度决定着 CC 可以做出怎样的东西。
工具的出现只会让厉害的人更厉害~把握住,用起来。
非常建议大家使用。
via 老胡周刊资源分享频道 - Telegram Channel
会自动行动、思考、优化、测试的编程工具,我每晚编码到凌晨两三点,同时开三个项目:web & python & go & rust,我会的技术栈他都会,我不会的他也会👀。**这也是周刊为啥停一周的原因,写代码太晚太累**。
我觉得这个工具会让有能力的人变得更厉害,让有效率的人变得更强,让有想法的人能快速进行创造。认知高度决定着 CC 可以做出怎样的东西。
工具的出现只会让厉害的人更厉害~把握住,用起来。
非常建议大家使用。
via 老胡周刊资源分享频道 - Telegram Channel
🤖 类型:👀资料
👏 介绍:
ai_agents_az 项目是一个专门为 AI 代理创建的资源库,其中包含了多个回放和教程,涵盖从创建药物处方代理到使用 n8n 等工具制作社交媒体内容的各种实践案例。该项目由 David Gyori 和 Kais 共同维护,主要使用 Python 语言开发。项目内容分为两个主要部分:一是包含 20 个集数的 AI 代理 A-Z 系列教程,每个集数都有相应的工作流文件和说明;二是提供了一个用于创建短视频的 MCP/REST 服务器和一个用于创建旨在的故事创作服务器。via 老胡周刊资源分享频道 - Telegram Channel
🤖 类型:🎯项目
👏 介绍:一个针对
Claude Code 的免费开源前端界面,它允许用户在移动设备和网页上管理 Claude Code 的会话和项目。该项目支持响应式设计,适用于桌面、平板和手机,提供了交互式的聊天界面、集成的 shell 终端、文件资源管理器以及 Git 资源管理器等功能。via 老胡周刊资源分享频道 - Telegram Channel
🤖 类型:🎯项目
👏 介绍:一个基于
Playwright 和 AI 过滤分析的闲鱼多任务实时监控与智能分析工具,配备了功能完善的 Web 管理界面- 可视化Web界面: 提供完整的Web UI,支持任务的可视化管理、AI标准在线编辑、运行日志实时查看和结果筛选浏览,无需直接操作命令行和配置文件。
- AI驱动的任务创建: 只需用自然语言描述你的购买需求,即可一键创建包含复杂筛选逻辑的全新监控任务。
- 多任务并发: 通过 config.json 同时监控多个关键词,各任务独立运行,互不干扰。
- 实时流式处理: 发现新商品后,立即进入分析流程,告别批处理延迟。
- 深度AI分析: 集成多模态大语言模型(如 GPT-4o),结合商品图文和卖家画像进行深度分析,精准筛选。
- 高度可定制: 每个监控任务均可配置独立的关键词、价格范围、筛选条件和AI分析指令 (Prompt)。
- 即时通知: 支持通过 ntfy.sh、企业微信机器人和 Bark,将符合AI推荐的商品立即推送到你的手机或桌面。
- 定时任务调度: 支持 Cron 表达式,可为每个任务设置独立的定时执行计划。
- Docker 一键部署: 提供 docker-compose 配置,实现快速、标准化的容器化部署。
- 健壮的反爬策略: 模拟真人操作,包含多种随机延迟和用户行为,提高稳定性。
via 老胡周刊资源分享频道 - Telegram Channel
🤖 类型:🎯项目
👏 介绍:字节的
Coze 开源了,开源协议都是 Apache 2.0 许可证,任何组织和个人都可以修改和商业使用,而且修改后还无需开源-
Coze Studio:一个可视化、全功能的 AI agent 开发平台,支持从创建、调试到部署的完整流程,可通过无/低代码方式快速打造 AI 应用或聊天机器人- Agent 构建:可视化设计机器人(agent)、设置 RAG、插件、工作流等资源
- App 与 Workflow 管理:构建、发布并管理 Business Logic
- 模型管理:集成 OpenAI、Volcengine 等模型服务
- 资源管理:包括插件、知识库、数据库、Prompt 模板等
-
Coze Loop:面向开发者的 AI agent 优化平台,覆盖 agent 的全生命周期:开发、调试、评估与运维监控- Prompt 开发与调试支持可视化 Playground、Prompt 版本管理、多模型输出对比
- 评估模块:系统化管理测试集、评测器、自动实验并统计指标(准确性、简洁性、合规性等)
- 观察追踪模块:记录 agent 执行流程的 Trace 信息(包括提示解析、模型调用、插件执行等),支持异常状态捕捉和实时跟踪
via 老胡周刊资源分享频道 - Telegram Channel
Background Agents Not Making Progress
Aug 4, 20:48 UTC
Identified - We're investigating reports of background agents unable to perform file edits and seeming stuck.
via Cursor Status - Incident History
Aug 4, 20:48 UTC
Identified - We're investigating reports of background agents unable to perform file edits and seeming stuck.
via Cursor Status - Incident History
Elevated Background Agents Startup Failure Rate
Aug 4, 20:45 UTC
Resolved - This incident has been resolved.
Aug 4, 20:43 UTC
Investigating - We are investigating this issue.
via Cursor Status - Incident History
Aug 4, 20:45 UTC
Resolved - This incident has been resolved.
Aug 4, 20:43 UTC
Investigating - We are investigating this issue.
via Cursor Status - Incident History
中国研究人员宣布成功在计算机上创建了一个名为“达尔文猴”(Darwin Monkey)的AI版猴脑。该系统包含960个芯片,每个芯片支持超过20亿个脉冲神经元和1000亿个突触,接近猕猴大脑的神经元数量。研究人员称这是迈向“类脑智能”的重要一步,也是全球规模最大的类脑计算机,并且是首个基于神经形态专用芯片的系统。此前,浙江大学研究人员于2020年构建了拥有1.2亿个人工神经元的“达尔文鼠”,并于2023年初与浙江实验室合作开发了“达尔文3”芯片。与英特尔2024年4月发布的拥有11.5亿神经元(相当于猫头鹰大脑容量)的神经形态计算机Hala Point相比,“达尔文猴”更为先进。该系统利用中国的DeepSeek AI模型进行逻辑推理、内容生成和数学问题解决等智能任务,并专注于提高现有深度网络和大型模型的能源效率和计算复杂性。
(PCMag.com)
via 茶馆 - Telegram Channel
OpenAI正优化ChatGPT,旨在帮助用户解决问题、学习新知并提升生活效率,而非单纯吸引注意力。衡量成功的标准是用户是否完成任务并愿意回访,而非停留时长或点击量。新功能如ChatGPT Agent甚至能帮助用户在不打开应用的情况下实现目标。为促进健康使用,OpenAI正改进模型,以更准确地识别精神或情感困扰迹象,并引导用户获取专业资源;从即日起,ChatGPT将在长时间会话中提供温和的休息提醒;对于高风险个人决策,ChatGPT将不再直接给出答案,而是引导用户进行思考。OpenAI正与专家紧密合作,包括来自30多个国家的90多位医生(精神科、儿科、全科医生),以及人机交互研究员和临床医生,共同完善模型在关键时刻的响应方式,并组建专家顾问团,以确保ChatGPT能真正帮助用户“蓬勃发展”。
(@OpenAI)
via 茶馆 - Telegram Channel
OpenAI 再次校准 ChatGPT
OpenAI 8 月 4 日发布的博客明确表示:衡量 ChatGPT 成功的核心标准不再是停留时长或点击量,而是用户能否完成目标后安心离开。公司关注的补充指标是用户按日、周、月回访的频率,以验证产品“足够有用值得回来”。
为实现这一定位,OpenAI 宣布三项主要举措:
长聊提醒:从即日起,系统将在超长会话中弹出柔性提示,鼓励用户适时休息,持续迭代提示时机和方式。
ChatGPT Agent 与后台任务:借助新 Agent 能力,模型可在应用外完成诸如预订就诊、收件箱摘要、生日筹划等事务,使“少用界面”成为高效完成目标的象征。
高风险决策辅导:针对“要不要分手”这类个人抉择,模型将引导用户自我权衡,而非直接给出答案;检测到情绪困扰时,将提供专业求助资源。
此外,OpenAI 正与 90 余位跨 30 国医师及 HCI 研究者合作,建立多轮对话评估框架,并筹组心理健康与青少年发展顾问团,以提升模型在关键场景中的响应质量。
OpenAi Blog
via LoopDNS资讯播报 - Telegram Channel
OpenAI 8 月 4 日发布的博客明确表示:衡量 ChatGPT 成功的核心标准不再是停留时长或点击量,而是用户能否完成目标后安心离开。公司关注的补充指标是用户按日、周、月回访的频率,以验证产品“足够有用值得回来”。
为实现这一定位,OpenAI 宣布三项主要举措:
长聊提醒:从即日起,系统将在超长会话中弹出柔性提示,鼓励用户适时休息,持续迭代提示时机和方式。
ChatGPT Agent 与后台任务:借助新 Agent 能力,模型可在应用外完成诸如预订就诊、收件箱摘要、生日筹划等事务,使“少用界面”成为高效完成目标的象征。
高风险决策辅导:针对“要不要分手”这类个人抉择,模型将引导用户自我权衡,而非直接给出答案;检测到情绪困扰时,将提供专业求助资源。
此外,OpenAI 正与 90 余位跨 30 国医师及 HCI 研究者合作,建立多轮对话评估框架,并筹组心理健康与青少年发展顾问团,以提升模型在关键场景中的响应质量。
OpenAi Blog
via LoopDNS资讯播报 - Telegram Channel
🧠 OpenAI播客探讨ChatGPT与“大脑退化”
OpenAI播客第四集聚焦ChatGPT是否会导致“大脑退化”的争议。OpenAI教育主管Leah Belsky与两名大学生受邀参与,共同在Andrew Mayne主持的节目中展开讨论。
(@OpenAI)
via 茶馆 - Telegram Channel
OpenAI播客第四集聚焦ChatGPT是否会导致“大脑退化”的争议。OpenAI教育主管Leah Belsky与两名大学生受邀参与,共同在Andrew Mayne主持的节目中展开讨论。
(@OpenAI)
via 茶馆 - Telegram Channel
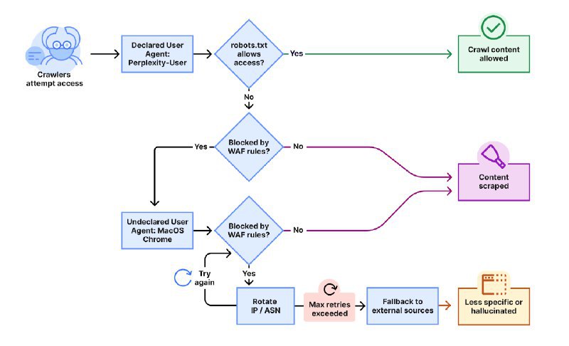
Cloudflare近日发布报告称,AI驱动的问答引擎Perplexity被发现使用隐秘、未声明的爬虫来规避网站的抓取限制,包括robots.txt文件和网络应用防火墙(WAF)规则。当其声明的爬虫(PerplexityBot和Perplexity-User,每日请求量达2000万至2500万次)被阻止时,Perplexity会修改用户代理(伪装成macOS上的Google Chrome,每日请求量为300万至600万次),更改源ASN,并使用未声明的IP地址进行轮换,以隐藏其抓取活动。
Cloudflare通过在新建的、受限域名上进行测试,证实了Perplexity即使在明确禁止抓取的情况下,仍能获取并提供这些域名的详细内容。这种隐秘行为违反了网络抓取规范(RFC 9309)。Cloudflare已将Perplexity从其“已验证机器人”列表中移除,并更新了管理规则,通过机器学习和网络信号指纹识别技术来阻止此类隐秘抓取活动,确保其现有客户受到保护。
文章强调了互联网建立在信任基础之上,并以OpenAI的ChatGPT为例,说明了良好机器人应遵守透明、有明确目的、不规避规则等原则。Cloudflare表示,自推出“内容独立日”以来,已有超过250万网站通过其服务选择完全禁止AI训练。Cloudflare将继续与全球技术和政策专家合作,推动建立明确的机器人行为标准。
(HackerNews)
via 茶馆 - Telegram Channel