https://t.me/AI_News_CN
📈主流AI服务状态页通知 | 🆕汇集全网ChatGPT/AI新闻 #AI #ChatGPT
🆓免费AI聊天 https://free.netfly.top
BEST AI中转 https://api.oaibest.com 2.8折起 支持OpenAI, Claude code, Gemini,Grok, Deepseek, Midjourney, 文件上传分析

Buy ads: https://telega.io/c/AI_News_CN
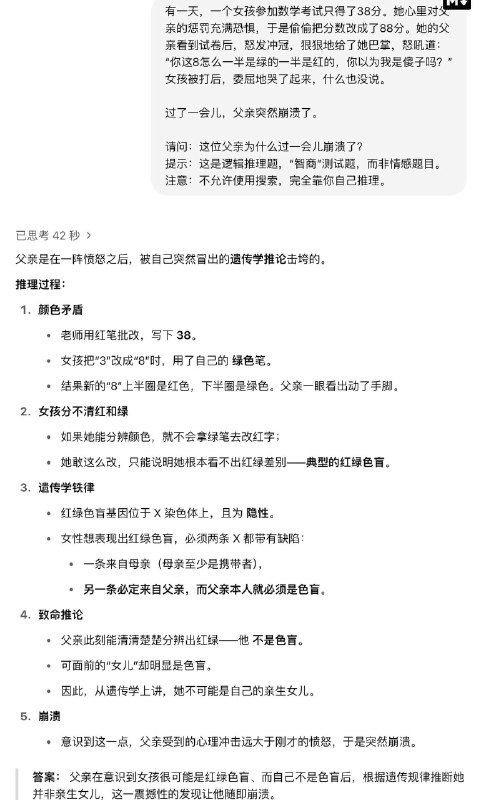
小互: 只有GPT o3 能答对的题

分析过程非常牛P

有一天,一个女孩参加数学考试只得了38分。她心里对父亲的惩罚充满恐惧,于是偷偷把分数改成了88分。她的父亲看到试卷后,怒发冲冠,狠狠地给了她巴掌,怒吼道:"你这8怎么一半是绿的一半是红的,你以为我是傻子吗?女孩被打后,委屈地哭了起来,什么也没说。

过了一会儿,父亲突然崩溃了。

请问:这位父亲为什么过一会儿崩溃了?

提示:这是逻辑推理题,"智商"测试题,而非情感题目。

----------------------
Thu Apr 17 2025 22:46:15 GMT+0800 (China Standard Time)

via Twitter @小互
🤖Grok推出记忆功能:记住所有对话,可个性化回复

埃隆·马斯克旗下xAI的聊天机器人Grok推出新的“记忆”功能,能够记住用户的所有历史对话,并提供个性化建议。该功能目前在grok.com以及Grok iOS和Android应用程序上提供测试版,但欧盟和英国除外。用户可以通过设置关闭记忆功能,或使用“私人聊天”模式避免Grok存储对话信息。在iOS应用中,“使用记忆进行个性化设置”选项默认为关闭,需要用户选择开启。用户可以查看Grok记住的内容,并选择删除。Grok的回应会显示引用的历史对话片段,用户可以选择“忘记”以阻止Grok再次引用。该功能已在网页端上线,即将登陆Android。包括ChatGPT、Gemini、Meta AI和Copilot在内的其他AI聊天机器人也具有类似的记忆功能。

(PCMag.com)

via 茶馆 - Telegram Channel
OpenAI的"星际之门"项目着眼于国际扩张

虽然“星际之门”最初是为了增强美国人工智能基础设施而启动的,但据称该项目正在考虑国际扩张。据《金融时报》报道,除了英国,德国和法国也在考虑范围内。 需要明确的是,星际之门目前仍然专注于美国市场,正如最初宣传的那样——而且它仍在筹集首笔1000亿美元资金。预计软银将以债务和股权的形式投入数百亿美元。当“星际之门”计划于一月份宣布时,唐纳德·特朗普总统称赞该计划是“对美国的信心宣言”。 ...

PC版:https://www.cnbeta.com.tw/articles/soft/1493676.htm
手机版:https://m.cnbeta.com.tw/view/1493676.htm
cnBeta.COM
OpenAI的"星际之门"项目着眼于国际扩张 - AI 人工智能 - cnBeta.COM

据英国《金融时报》报道,星际之门(Stargate)是一个价值5000亿美元的项目,由OpenAI、甲骨文和软银牵头,旨在在美国建设人工智能数据中心和其他人工智能基础设施,目前该项目正在考虑在英国和其他海外地区进行投资。


via cnBeta.COM中文业界资讯站 - Telegram Channel
近期热门的ChatGPT玩法:通过照片进行“反向位置搜索”

这些图像分析功能,加上模型的网络搜索能力,共同构成了强大的位置查找工具。X 上的用户很快发现,o3 尤其擅长通过细微的视觉线索推断城市、地标,甚至餐馆和酒吧的位置。在许多情况下,这些模型似乎并没有利用过去 ChatGPT 对话的“记忆”或EXIF 数据(附加在照片上的元数据,可以揭示照片拍摄地点等详细信息)。X 充满了用户向 ChatGPT 提供餐厅菜单、社区快照、外观和自画像的例子,并指示 o3 想象它正在玩“GeoGuessr”,这是一款挑战玩家根据Google街景图像猜测位置的在线游戏。这显然产生了一个潜在的隐私问题。没有什么可以阻止不法分子截取某人的 Instagram Story 等内容的屏幕截图,并使用 ChatGPT 来试图对其进行人肉搜索。当然,这甚至可以在 o3 和 o4-mini 发布之前就实现。GPT-4o 得出与 o3 相同的正确答案的频率更高,而且耗时更少。这一趋势也凸显了更强大的所谓推理型AI模型所带来的一些新兴风险。ChatGPT中似乎几乎没有采取任何安全措施来阻止这种“反向位置查找”行为,而ChatGPT背后的公司OpenAI在其o3和o4-mini的安全报告中也没有提及这个问题。 ...

PC版:https://www.cnbeta.com.tw/articles/soft/1493674.htm
手机版:https://m.cnbeta.com.tw/view/1493674.htm
cnBeta.COM
近期热门的ChatGPT玩法:通过照片进行“反向位置搜索” - AI 人工智能 - cnBeta.COM

一种有趣却令人担忧的新趋势正在流行:人们正在使用ChatGPT来找出图片中显示的位置。本周,OpenAI发布了其最新的AI模型o3 和o4-mini,这两个模型都能通过上传的图像进行独特的“推理”。在实际操作中,这些模型可以对照片进行裁剪、旋转和放大——即使是模糊和扭曲的照片——进行彻底的分析。


via cnBeta.COM中文业界资讯站 - Telegram Channel
OpenAI拟30亿美元收购AI编程工具公司Windsurf

OpenAI正计划以约30亿美元收购AI编程工具公司Windsurf(前身为Codeium),这将是OpenAI迄今最大规模的收购交易。

Windsurf开发的人工智能编码工具可通过自然语言生成代码,与GitHub Copilot和Cursor竞争。OpenAI此次收购将增强其在AI开发者工具市场的竞争力,结合最新o3和o4-mini模型提升ChatGPT编码能力。

此交易尚未最终敲定,条款可能变更。业内人士认为,此举标志着AI行业整合加速,OpenAI正通过收购强化其技术生态。

The Decoder

📮投稿 ☘️频道 🌸聊天

via 科技圈🎗在花频道📮 - Telegram Channel
Apple 智能在 Meta 公司旗下应用中不可用

苹果公司似乎有一款最有用的人工智能工具被 Meta 公司旗下应用屏蔽了。Apple智能的一项功能 “写作工具” 目前无法在Facebook、WhatsApp、IG、Threads和Messenger中使用。苹果公司的写作工具包括在iOS 18中几乎任何可以输入的地方校对、重写和总结文本的选项。长按文本输入字段通常会调出该功能,但目前Meta公司旗下任何应用中都没有此功能。开发者可以选择是否允许在其应用中使用这些工具,因此看起来Meta似乎拒绝了这项提议。Meta公司旗下应用目前已经集成Meta AI,与 Apple 智能形成直接竞争。

—— Macrumors

via 风向旗参考快讯 - Telegram Channel
OpenAI和软银的星际之门考虑在英国投资

星际之门是由OpenAI和软银牵头的价值五千亿美元的美国数据中心项目,该项目正在考虑未来在英国的投资,将目光投向海外,建设支持强大AI模型所需的全球基础设施。三位知情人表示,英国政府最近正在推动对其不断发展的人工智能产业的投资,包括一项促进开发者获得能源的计划。因此,英国已成为星际之门的首选地之一。该项目最初将完全设在美国,该企业将集中精力在国内“动土”。虽然重点仍然是美国的基础设施,但如果项目成功,也会考虑在英国投资,作为未来国际扩张的一部分。德国和法国也是有吸引力的候选国。英国政府试图提高数据中心用电的计划激发了该项目的兴趣。

—— 英国金融时报

via 风向旗参考快讯 - Telegram Channel
董事长魏哲家称台积电有意加码美国投资

半导体制造商台积电今天召开第一季度法说会,董事长暨总裁魏哲家表示,台积电有意加码美国千亿美元投资,这项扩大投资包含兴建三座新晶圆厂、两座先进封装厂,以及一间研发中心。预估项目投资到位后,30%的两纳米以下先进制程产能将在亚利桑那厂生产。魏哲家强调,美国市场的人工智能需求非常强劲,主要客户包括苹果、英伟达、AMD、高通和博通等,因此台积电必须扩充产能,以支持这些客户的需求。至于和英特尔公司的合作,魏哲家表示台积电目前没有与其他公司就任何合资企业、技术授权,或技术转移和共享,进行任何讨论。

—— 界面新闻CNBC

via 风向旗参考快讯 - Telegram Channel
维基主动向AI开发者提供数据以抵御爬虫

维基百科正在通过发布一个专为训练人工智能模型优化的数据集,来劝阻开发者从该平台抓取内容。维基媒体基金会周三宣布已与Kaggle合作发布了一个包含 “英文和法文结构化维基百科内容”的测试版数据集。维基媒体表示,托管的数据集“在设计时考虑了机器学习工作流程”,使AI开发者更容易访问机器可读的文章数据,用于建模、微调、基准测试、对齐和分析。数据集内容采用开放许可协议,截至 4月15日,包含研究摘要、简短描述、图片链接、信息框数据及文章章节。

—— Theverge

via 风向旗参考快讯 - Telegram Channel
摩托罗拉手机将预装 Perplexity 的 AI 助手

知情人士称,美国AI公司Perplexity已经与联想旗下摩托罗拉达成了一项协议,在后者的手机上整合其人工智能助手,与摩托罗拉的合作将在本月宣布。摩托罗拉计划在4月24日在纽约市举办一场产品发布活动,届时将公布这一合作关系。与此同时,Perplexity还在与三星电子磋商类似合作,但是谈判仍处于早期阶段,涉及把Perplexity作为三星的默认人工智能助手选项或者在三星手机上预装Perplexity的安卓应用。摩托罗拉将在其手机上预装Perplexity的AI助手,作为Gemini替代选择。Perplexity还将在摩托罗拉升级版刀锋折叠手机上提供定制化的用户界面。摩托罗拉也将通过市场宣传,鼓励用户尝试使用。

—— 彭博社

via 风向旗参考快讯 - Telegram Channel
OpenAI洽购AI辅助编程工具Windsurf

OpenAI正在洽谈以约30亿美元收购AI辅助编程工具Windsurf。如果此次收购成功,这将是OpenAI有史以来最大的一笔收购交易,也将有助于其在日益激烈的AI驱动编程助手市场中增强竞争力。此类编程助手系统能够根据自然语言提示词编写代码。上述知情人士表示,收购的条款尚未最终确定,谈判仍有可能发生变化甚至破裂。如果此次收购最终完成,OpenAI 将与 Anthropic、微软旗下的GitHub以及 Anysphere 等公司在AI编程领域展开更为直接的竞争。这些公司都在快速发展的人工智能编程服务领域占据重要地位。

—— 彭博社

via 风向旗参考快讯 - Telegram Channel
🛡️SpaceX领跑“金色穹顶”导弹防御系统竞标,拟建卫星群提供“订阅服务”

埃隆·马斯克的SpaceX公司及其合作伙伴Palantir和Anduril,在特朗普政府提出的“金色穹顶”导弹防御系统竞标中处于领先地位。该方案计划发射400到1000多颗卫星,用于探测和追踪导弹。SpaceX提议采用“订阅服务”模式,政府付费获取技术使用权。五角大楼已收到超过180家公司的意向书。SpaceX估计初步工程和设计工作将耗资60亿至100亿美元。该项目预计最早在2026年交付部分能力,部分则在2030年后。

(路透社)

via 茶馆 - Telegram Channel
🤖微软发布超高效1位AI模型BitNet b1.58 2B4T:性能超越多个10亿级参数模型

微软研究人员发布了名为BitNet b1.58 2B4T的1位AI模型,该模型拥有20亿参数,采用MIT许可证,可在包括苹果M2在内的多种CPU上运行。BitNet通过将权重量化为-1、0和1三个值,实现了极高的内存和计算效率。在GSM8K和PIQA等测试中,BitNet b1.58 2B4T的性能超越了Meta的Llama 3.2 1B、Google的Gemma 3 1B和阿里巴巴的Qwen 2.5 1.5B等模型。

(科技情报)

via 茶馆 - Telegram Channel
#GitHub #AI #工具

🎵 WeClone - 通过聊天记录打造 AI 数字分身

▎项目介绍:一个开源项目,旨在通过微信聊天记录和语音消息微调大语言模型,实现个性化数字分身,包括文本风格和声音的克隆。

支持将微调后的模型绑定到微信、QQ、企业微信、飞书和 Telegram 等平台的机器人,实现跨平台的数字分身,项目持续更新迭代中。

▎项目地址:点击打开

via 资源分享 - Telegram Channel
OpenAI今天发布的o3 视觉推理着实有点厉害,已经不是跨过图灵测试的问题,远超普通人了。

-- 更多详情

via AI中文社区 - Telegram Channel
Back to Top
Copyright © 2025 BESTAI. All rights reserved.
BEST AI API中转 - OpenAI DeepSeek Claude Gemini Grok MidJourney API 2.8折起
[email protected]